ГОСТ Р ИСО 10303-61-2015 Системы автоматизации производства и их интеграция. Представление данных об изделии и обмен этими данными. Часть 61. Интегрированный обобщенный ресурс. Представление системотехнических данных
ГОСТ Р ИСО
Скачать ГОСТ в PDF или DOC бесплатно
Основная информация
Обозначение:
ГОСТ Р ИСО 10303-61-2015
Статус:
Заменен
Тип:
ГОСТ Р ИСО
Название русское:
Системы автоматизации производства и их интеграция. Представление данных об изделии и обмен этими данными. Часть 61. Интегрированный обобщенный ресурс. Представление системотехнических данных
Название английское:
Industrial automation systems and integration. Product data representation and exchange. Part 61. Integrated generic resourc. Systems engineering representation
Даты и сроки
Дата издания:
04-06-20
Дата введения в действие:
10-01-16
Дата завершения срока действия:
-
Применение и описание
Область и условия применения:
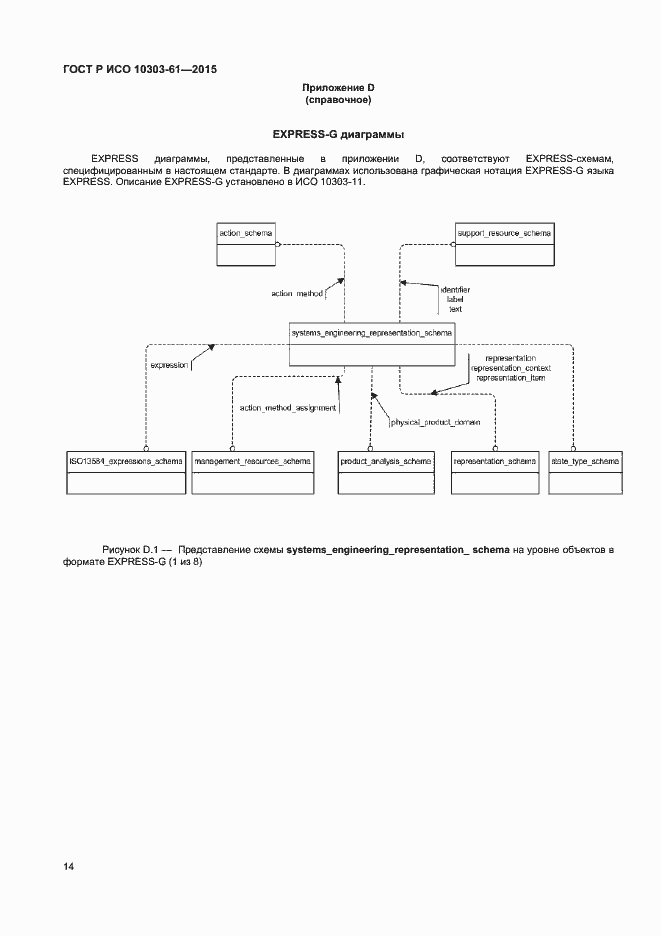
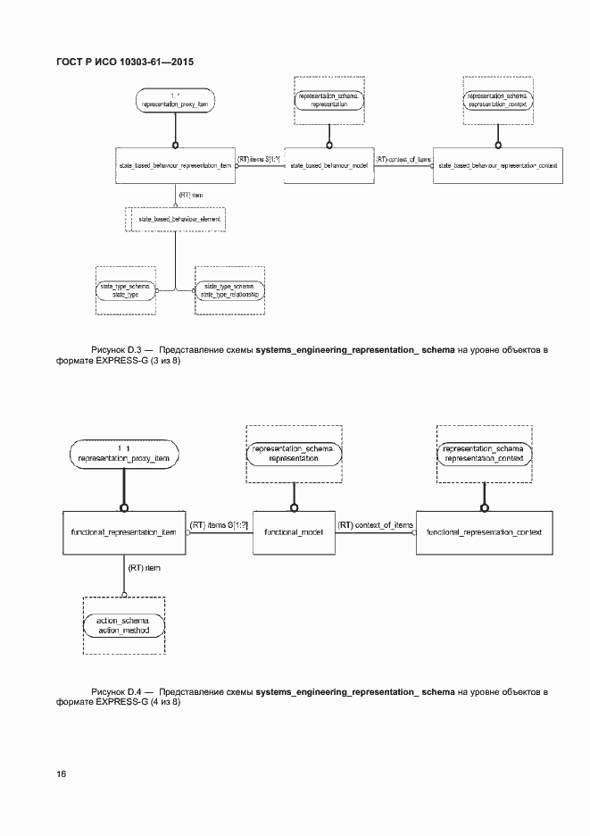
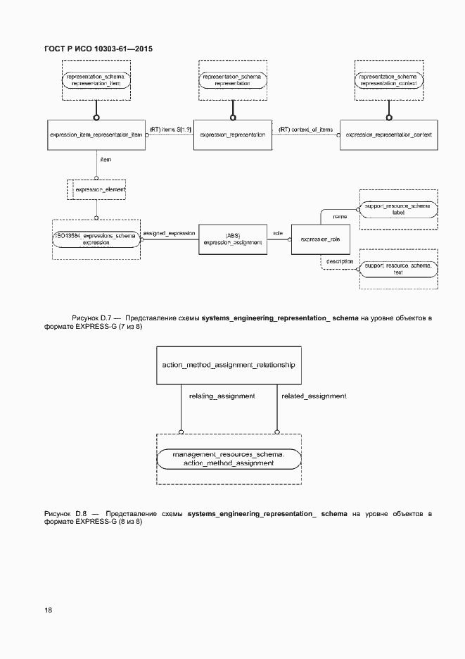
В настоящем стандарте специфицированы конструкции интегрированных обобщенных ресурсов для представления системотехнических данных. В область применения настоящего стандарта входит: - определение концепций представления поведения, основанных на состояниях; - определение концепций представления поведения, основанных на функциях; - определения концепций представления, основанных на текстовом описании. В область применения настоящего стандарта не входит: - концепции, не связанные с представлением
Связи и замены
Заменяющий:
-
Описание стандарта
ГОСТ Р ИСО 10303-61-2015 Системы автоматизации производства и их интеграция. Представление данных об изделии и обмен этими данными. Часть 61. Интегрированный обобщенный ресурс. Представление системотехнических данных
Страницы стандарта






















