ГОСТ Р ИСО 10303-107-2011 Системы автоматизации производства и их интеграция. Представление данных об изделии и обмен этими данными. Часть 107. Интегрированные прикладные ресурсы. Взаимосвязи определений анализа методом конечных элементов
ГОСТ Р ИСО
Скачать ГОСТ в PDF или DOC бесплатно
Основная информация
Обозначение:
ГОСТ Р ИСО 10303-107-2011
Статус:
Действует
Тип:
ГОСТ Р ИСО
Название русское:
Системы автоматизации производства и их интеграция. Представление данных об изделии и обмен этими данными. Часть 107. Интегрированные прикладные ресурсы. Взаимосвязи определений анализа методом конечных элементов
Название английское:
Industrial automation systems and integration. Product data representation and exchange. Part 107. Integrated application resource. Finite element analysis definition relationships
Даты и сроки
Дата издания:
04-06-20
Дата введения в действие:
08-01-12
Дата завершения срока действия:
-
Применение и описание
Область и условия применения:
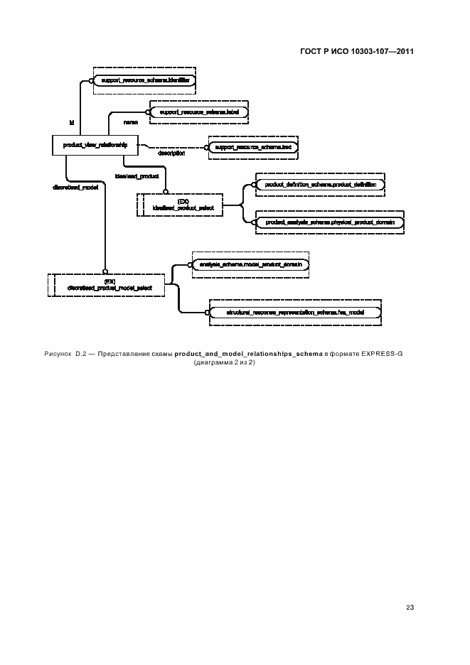
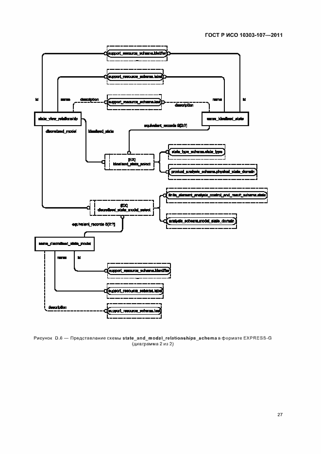
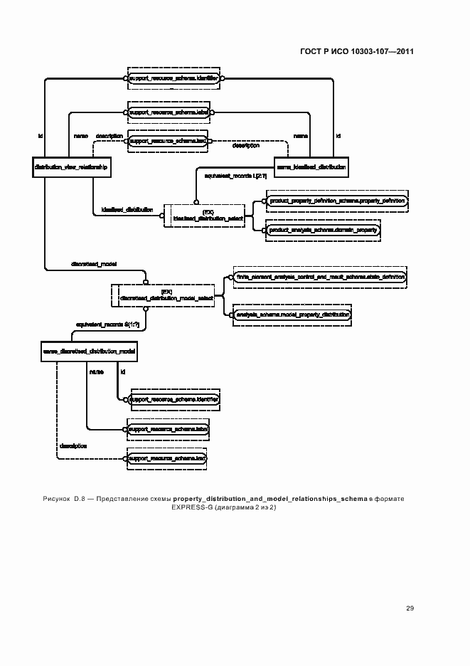
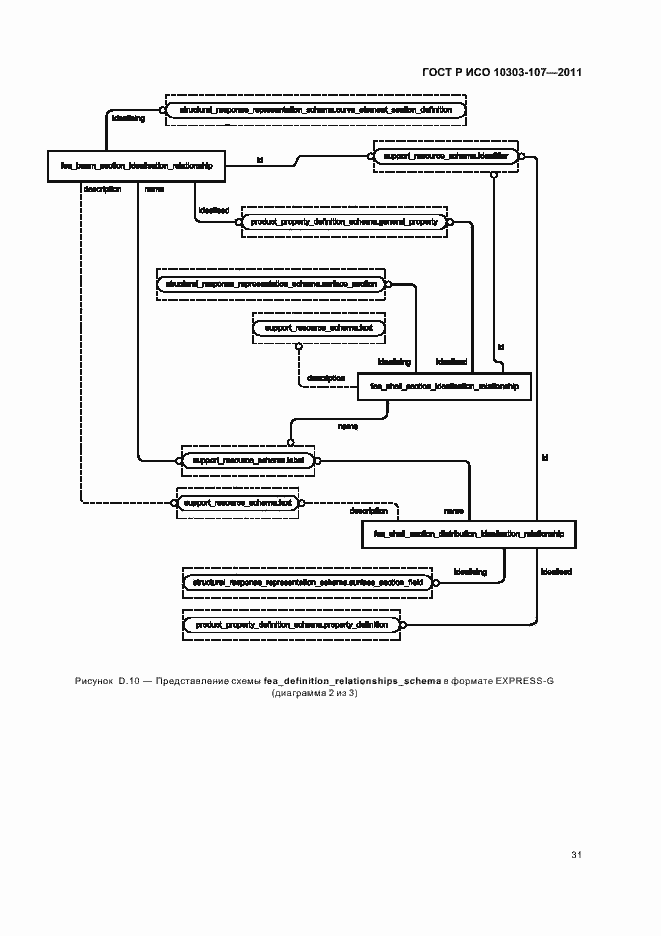
Настоящий стандарт определяет интегрированный прикладной ресурс «Взаимосвязи определений анализа методом конечных элементов». Требования настоящего стандарта распространяются на: - связь между множеством этапов анализа методом конечных элементов и планом или спецификацией действия; - связь между состоянием анализа методом конечных элементов и проектом или спецификацией состояния изделия; - связь между результатом анализа методом конечных элементов и свойством состояния изделия; - связь между свойством участка поверхности или кривой в конечноэлементной модели и свойством изделия; - связь между узлом или элементом конечноэлементной модели и аспектом топологии изделия
Связи и замены
Заменяющий:
-
Описание стандарта
ГОСТ Р ИСО 10303-107-2011 Системы автоматизации производства и их интеграция. Представление данных об изделии и обмен этими данными. Часть 107. Интегрированные прикладные ресурсы. Взаимосвязи определений анализа методом конечных элементов
Страницы стандарта







































