ГОСТ Р ИСО 10303-502-2006 Системы автоматизации производства и их интеграция. Представление данных об изделии и обмен этими данными. Часть 502. Прикладные интерпретированные конструкции. Каркасное представление формы на основе оболочек
ГОСТ Р ИСО
Скачать ГОСТ в PDF или DOC бесплатно
Основная информация
Обозначение:
ГОСТ Р ИСО 10303-502-2006
Статус:
Действует
Тип:
ГОСТ Р ИСО
Название русское:
Системы автоматизации производства и их интеграция. Представление данных об изделии и обмен этими данными. Часть 502. Прикладные интерпретированные конструкции. Каркасное представление формы на основе оболочек
Название английское:
Industrial automation systems and integration. Product data representation and exchange. Part 502. Application interpreted constructions. Shell-based wireframe
Даты и сроки
Дата издания:
04-06-20
Дата введения в действие:
07-01-07
Дата завершения срока действия:
-
Применение и описание
Область и условия применения:
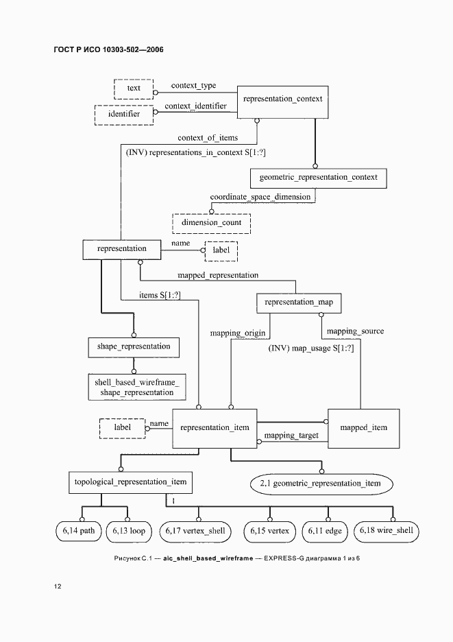
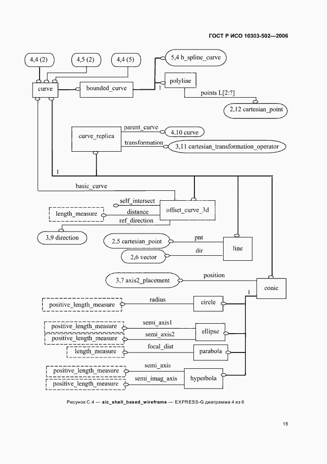
Настоящий стандарт определяет интерпретацию интегрированных ресурсов, обеспечивающую соответствие требованиям к представлению формы изделия посредством использования трехмерных каркасных моделей, ограниченных совокупностью оболочек. Область применения настоящего стандарта распространяется на: - представление каркасных моделей, описываемых графом, состоящим из ребер и вершин, в котором ребра пересекаются только в их вершинах; - представление каркасной модели одной или несколькими оболочками, которые должны перекрываться или пересекаться только в их вершинах или ребрах; - точки, описываемые в трехмерном координатном пространстве; - кривые, включая b-сплайны, описываемые в трехмерном координатном пространстве; - представление отдельной каркасной модели или сборки каркасных моделей
Связи и замены
Заменяющий:
-
Описание стандарта
ГОСТ Р ИСО 10303-502-2006 Системы автоматизации производства и их интеграция. Представление данных об изделии и обмен этими данными. Часть 502. Прикладные интерпретированные конструкции. Каркасное представление формы на основе оболочек
Страницы стандарта























