ГОСТ Р ИСО 10303-503-2006 Системы автоматизации производства и их интеграция. Представление данных об изделии и обмен этими данными. Часть 503. Прикладные интерпретированные конструкции. Геометрически ограниченное двумерное каркасное представление формы
ГОСТ Р ИСО
Скачать ГОСТ в PDF или DOC бесплатно
Основная информация
Обозначение:
ГОСТ Р ИСО 10303-503-2006
Статус:
Заменен
Тип:
ГОСТ Р ИСО
Название русское:
Системы автоматизации производства и их интеграция. Представление данных об изделии и обмен этими данными. Часть 503. Прикладные интерпретированные конструкции. Геометрически ограниченное двумерное каркасное представление формы
Название английское:
Industrial automation systems and integration. Product data representation and exchange. Part 503. Application interpreted constructions. Geometrically bounded 2D wireframe
Даты и сроки
Дата издания:
03-21-07
Дата введения в действие:
07-01-07
Дата завершения срока действия:
01-01-18
Применение и описание
Область и условия применения:
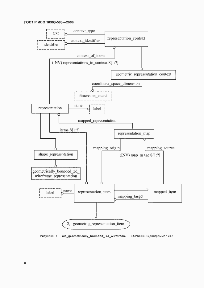
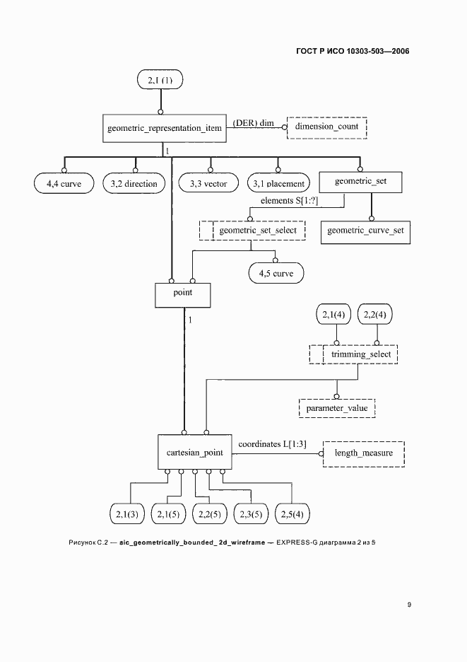
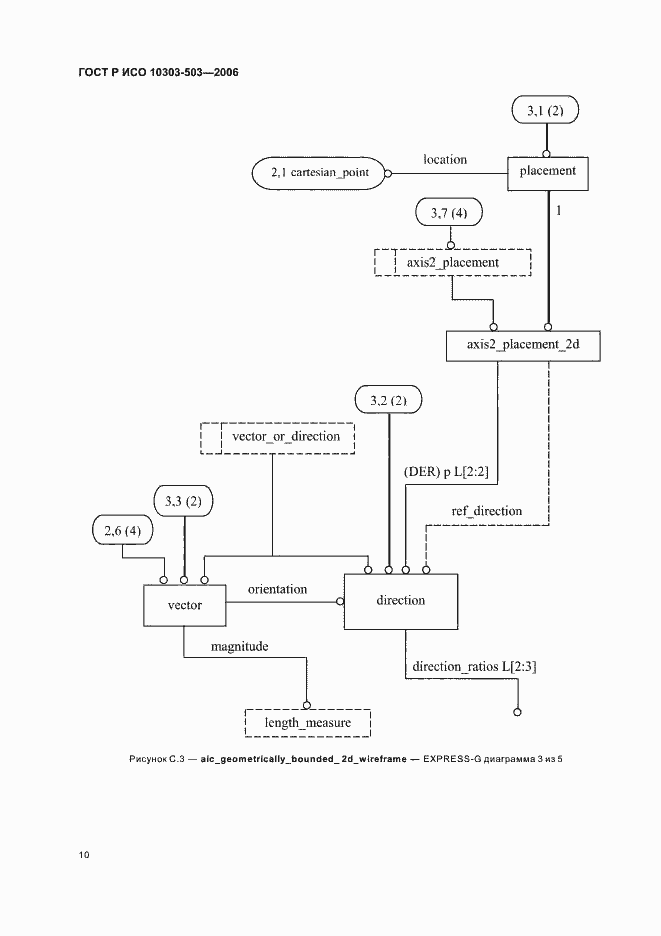
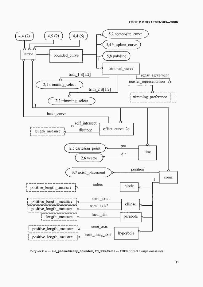
Настоящий стандарт определяет интерпретацию интегрированных ресурсов, обеспечивающую соответствие требованиям к представлению формы изделия посредством использования двумерных геометрически ограниченных каркасных моделей. Область применения настоящего стандарта распространяется на: - точки, определенные в двумерном координатном пространстве; - кривые, определенные в двумерном координатном пространстве, ограниченные точками и вершинами; - кривые, определенные в двумерном координатном пространстве, которые являются самопересекающимися; - представление отдельной каркасной модели или совокупности каркасных моделей. Область применения настоящего стандарта не распространяется на: - геометрию, определенную в трехмерном координатном пространстве; - кривые, которые не ограничены и не являются самопересекающимися
Связи и замены
Заменяющий:
ГОСТ Р ИСО 10303-503-2016
Описание стандарта
ГОСТ Р ИСО 10303-503-2006 Системы автоматизации производства и их интеграция. Представление данных об изделии и обмен этими данными. Часть 503. Прикладные интерпретированные конструкции. Геометрически ограниченное двумерное каркасное представление формы
Страницы стандарта



















