ГОСТ Р ИСО 10303-510-2006 Системы автоматизации производства и их интеграция. Представление данных об изделии и обмен этими данными. Часть 510. Прикладные интерпретированные конструкции. Геометрически ограниченное каркасное представление формы
ГОСТ Р ИСО
Скачать ГОСТ в PDF или DOC бесплатно
Основная информация
Обозначение:
ГОСТ Р ИСО 10303-510-2006
Статус:
Действует
Тип:
ГОСТ Р ИСО
Название русское:
Системы автоматизации производства и их интеграция. Представление данных об изделии и обмен этими данными. Часть 510. Прикладные интерпретированные конструкции. Геометрически ограниченное каркасное представление формы
Название английское:
Industrial automation systems and integration. Product data representation and exchange. Part 510. Application interpreted constructions. Geometrically bounded wireframe
Даты и сроки
Дата издания:
02-11-19
Дата введения в действие:
07-01-07
Дата завершения срока действия:
-
Применение и описание
Область и условия применения:
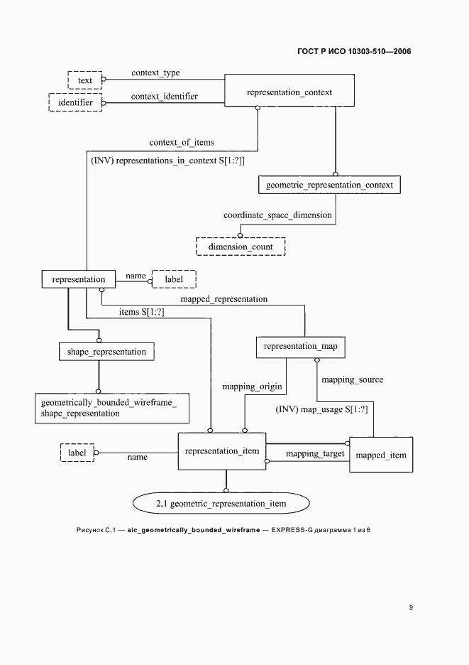
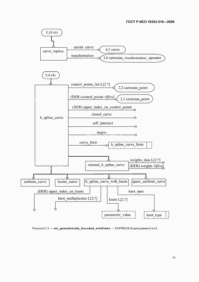
Настоящий стандарт определяет интерпретацию интегрированных ресурсов, обеспечивающую соответствие требованиям к представлению формы изделия с использованием геометрически ограниченных каркасных моделей. Область применения настоящего стандарта распространяется на: - геометрию точек и линий в трехмерном декартовом пространстве; - использование каркасной геометрии для представления формы; - сочетание представлений для формирования объединения представлений. Область применения настоящего стандарта не распространяется на: - геометрию поверхности; - топологическую связность геометрии; - определения изделий
Связи и замены
Заменяющий:
-
Описание стандарта
ГОСТ Р ИСО 10303-510-2006 Системы автоматизации производства и их интеграция. Представление данных об изделии и обмен этими данными. Часть 510. Прикладные интерпретированные конструкции. Геометрически ограниченное каркасное представление формы
Страницы стандарта



















