ГОСТ Р ИСО 10303-513-2009 Системы автоматизации производства и их интеграция. Представление данных об изделии и обмен этими данными. Часть 513. Прикладные интерпретированные конструкции. Элементарное граничное представление
ГОСТ Р ИСО
Скачать ГОСТ в PDF или DOC бесплатно
Основная информация
Обозначение:
ГОСТ Р ИСО 10303-513-2009
Статус:
Действует
Тип:
ГОСТ Р ИСО
Название русское:
Системы автоматизации производства и их интеграция. Представление данных об изделии и обмен этими данными. Часть 513. Прикладные интерпретированные конструкции. Элементарное граничное представление
Название английское:
Industrial automation systems and integration. Product data representation and exchange. Part 513. Application interpreted construct. Elementary boundary representation
Даты и сроки
Дата издания:
04-06-20
Дата введения в действие:
07-01-10
Дата завершения срока действия:
-
Применение и описание
Область и условия применения:
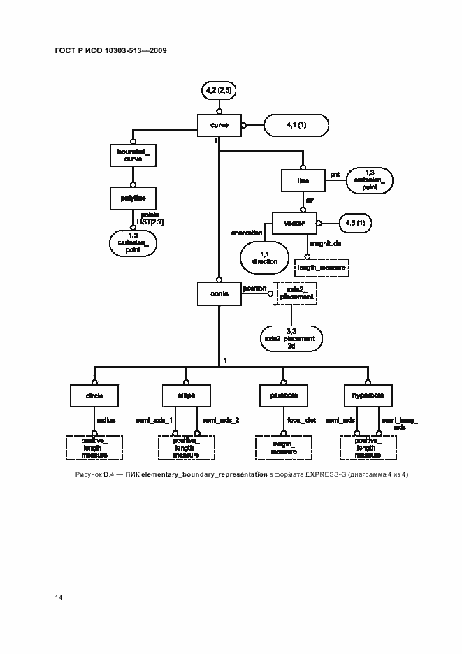
Настоящий стандарт определяет интерпретацию обобщенных ресурсов, обеспечивающую соответствие требованиям к определению модели элементарного граничного представления. Требования настоящего стандарта распространяются на: - определение объекта elementary_brep_shape_representation, являющегося представлением, образованным одним или несколькими объектами manifold_solid_brep, каждый из которых определен элементарной геометрией и полностью явной топологией; - определение неограниченной геометрии кривых и поверхностей, используемых для определения граней B-rep модели; - определение топологической структуры B-rep модели; - трехмерную геометрию; - B-rep модели (модели граничного представления); - элементарные кривые, представляемые объектами line и conic; - объекты elementary_surface; - геометрические преобразования; - объекты polyline; - неограниченную геометрию; - использование топологии для ограничения геометрических объектов
Связи и замены
Заменяющий:
-
Описание стандарта
ГОСТ Р ИСО 10303-513-2009 Системы автоматизации производства и их интеграция. Представление данных об изделии и обмен этими данными. Часть 513. Прикладные интерпретированные конструкции. Элементарное граничное представление
Страницы стандарта













































