ГОСТ Р ИСО 10303-520-2007 Системы автоматизации производства и их интеграция. Представление данных об изделии и обмен этими данными. Часть 520. Прикладные интерпретированные конструкции. Ассоциативные элементы чертежей
ГОСТ Р ИСО
Скачать ГОСТ в PDF или DOC бесплатно
Основная информация
Обозначение:
ГОСТ Р ИСО 10303-520-2007
Статус:
Действует
Тип:
ГОСТ Р ИСО
Название русское:
Системы автоматизации производства и их интеграция. Представление данных об изделии и обмен этими данными. Часть 520. Прикладные интерпретированные конструкции. Ассоциативные элементы чертежей
Название английское:
Industrial automation systems and integration. Product data representation and exchange. Part 520. Application interpreted constructions. Associative draughting elements
Даты и сроки
Дата издания:
04-06-20
Дата введения в действие:
09-01-07
Дата завершения срока действия:
-
Применение и описание
Область и условия применения:
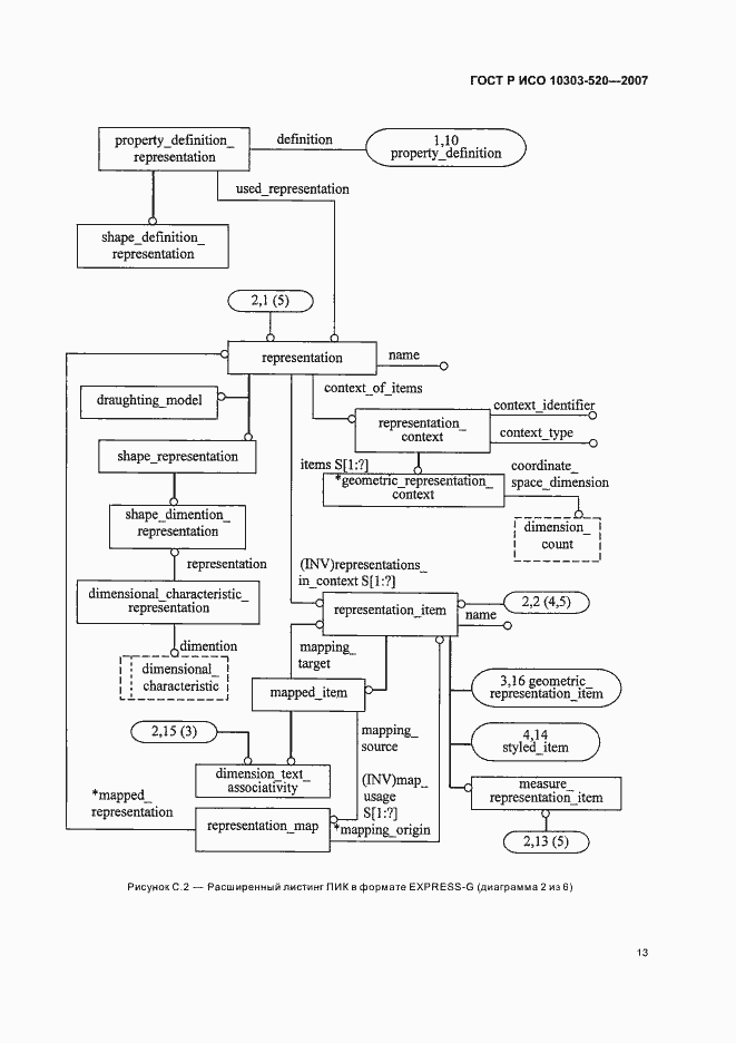
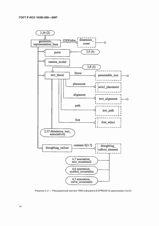
Настоящий стандарт определяет интерпретацию интегрированных ресурсов, обеспечивающую соответствие требованиям к представлению связей между пояснением и геометрическими параметрами формы изделия. Требования настоящего стандарта распространяются на: - структуры, представляющие связи между размерами или выносками на чертежах и соответствующей им геометрией формы изделия или пояснением; - структуры, представляющие связи между границами закрашенной области и геометрией формы изделия или пояснением, из которой они получены
Связи и замены
Заменяющий:
-
Описание стандарта
ГОСТ Р ИСО 10303-520-2007 Системы автоматизации производства и их интеграция. Представление данных об изделии и обмен этими данными. Часть 520. Прикладные интерпретированные конструкции. Ассоциативные элементы чертежей
Страницы стандарта























