ГОСТ Р ИСО 10303-523-2008 Системы автоматизации производства и их интеграция. Представление данных об изделии и обмен этими данными. Часть 523. Прикладные интерпретированные конструкции. Криволинейное изогнутое тело
ГОСТ Р ИСО
Скачать ГОСТ в PDF или DOC бесплатно
Основная информация
Обозначение:
ГОСТ Р ИСО 10303-523-2008
Статус:
Действует
Тип:
ГОСТ Р ИСО
Название русское:
Системы автоматизации производства и их интеграция. Представление данных об изделии и обмен этими данными. Часть 523. Прикладные интерпретированные конструкции. Криволинейное изогнутое тело
Название английское:
Industrial automation systems and integration. Product data representation and exchange. Part 523. Application interpreted constructions. Curve swept solid
Даты и сроки
Дата издания:
04-06-20
Дата введения в действие:
09-01-08
Дата завершения срока действия:
-
Применение и описание
Область и условия применения:
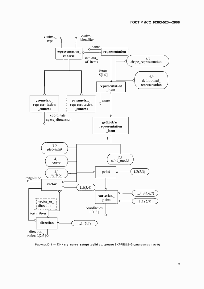
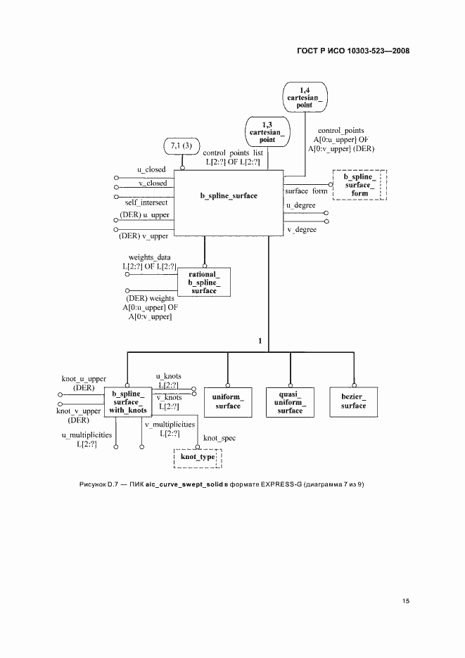
Настоящий стандарт определяет интерпретацию интегрированных ресурсов, обеспечивающую соответствие требованиям к определению представления формы, содержащей неявно заданные тела, сформированные посредством операций изгиба плоской фигуры вдоль директрисы. Требования настоящего стандарта распространяются на: - трехмерную геометрию; - линии директрис; - тела, образованные изгибанием плоских фигур; - тела, образованные изгибанием дисков; - поверхностные кривые тел, образованных изгибанием плоских фигур; - использование би-сплайновых поверхностей для задания графленой поверхности, определяющей изогнутое тело; - плоские фигуры с геометрическими границами, заданными в явном виде
Связи и замены
Заменяющий:
-
Описание стандарта
ГОСТ Р ИСО 10303-523-2008 Системы автоматизации производства и их интеграция. Представление данных об изделии и обмен этими данными. Часть 523. Прикладные интерпретированные конструкции. Криволинейное изогнутое тело
Страницы стандарта



























