ГОСТ Р ИСО 13584-20-2006 Системы автоматизации производства и их интеграция. Библиотека деталей. Часть 20. Логический ресурс. Логическая модель выражений
ГОСТ Р ИСО
Скачать ГОСТ в PDF или DOC бесплатно
Основная информация
Обозначение:
ГОСТ Р ИСО 13584-20-2006
Статус:
Действует
Тип:
ГОСТ Р ИСО
Название русское:
Системы автоматизации производства и их интеграция. Библиотека деталей. Часть 20. Логический ресурс. Логическая модель выражений
Название английское:
Industrial automation systems and integration. Parts library. Part 20. Logical resource. Logical model of expressions
Даты и сроки
Дата издания:
05-25-20
Дата введения в действие:
07-01-07
Дата завершения срока действия:
-
Применение и описание
Область и условия применения:
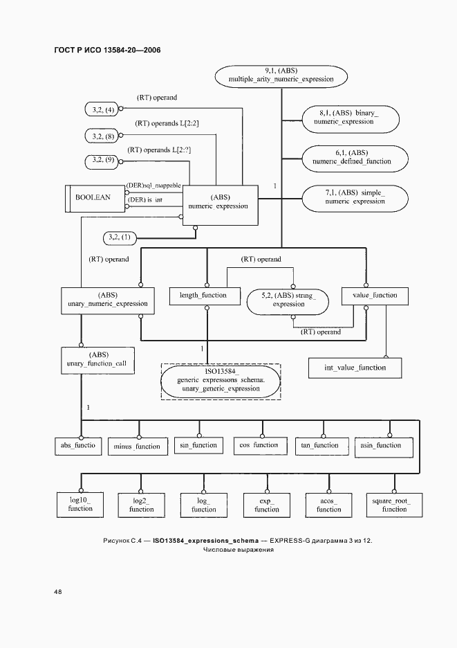
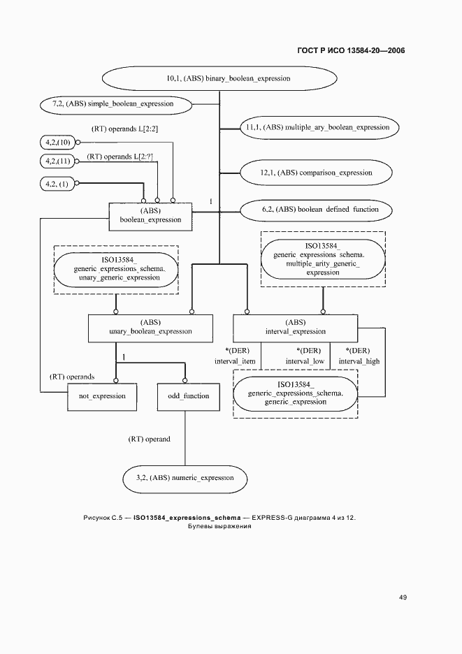
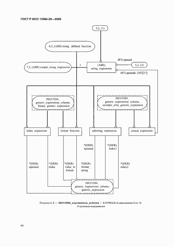
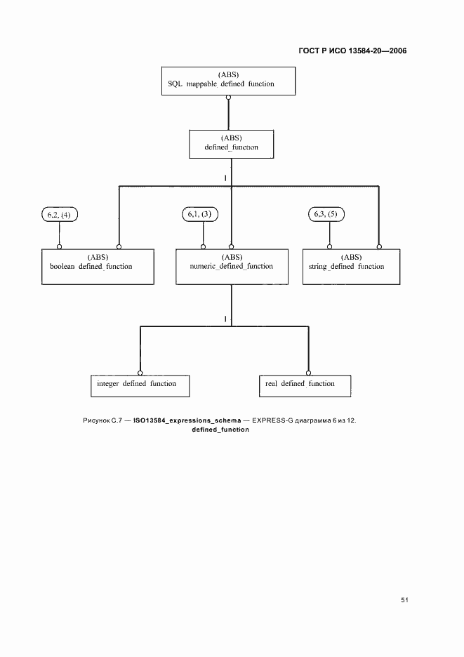
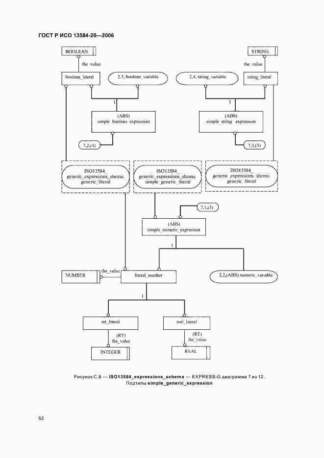
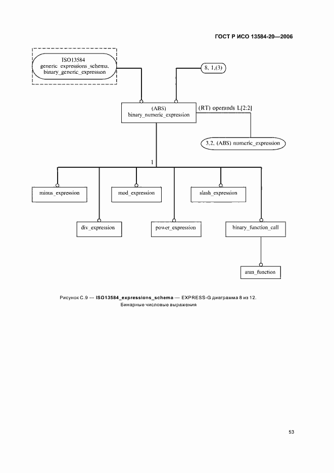
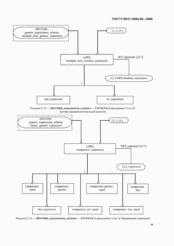
Настоящий стандарт устанавливает: - EXPRESS-схему для обобщенных выражений; - EXPRESS -схему для выражений, которая моделирует подмножество допустимых выражений на языке EXPRESS, требования к которому установлены в ИСО 10303-11, соответствующее целому, вещественному, булевому и строковому типам данных. В этой схеме используются ресурсы, определенные в схеме обобщенных выражений. Область применения настоящего стандарта распространяется на: - обмен выражениями, которые содержат как константы, так и переменные; - функцию, которая проверяет, должно ли численное выражение быть приведено к целому значению; - константы, которые обеспечивают семантическую корректность выражения; - вычисление переменных или функций, используемых в выражении; - функцию, которая проверяет, может ли выражение быть отображено на языке запросов SQL. Область применения настоящего стандарта не распространяется на: - присвоение значений переменных в пределах некоторого контекста; - переключающий механизм, который вычисляет значение выражения в заданном контексте
Связи и замены
Заменяющий:
-
Описание стандарта
ГОСТ Р ИСО 13584-20-2006 Системы автоматизации производства и их интеграция. Библиотека деталей. Часть 20. Логический ресурс. Логическая модель выражений
Страницы стандарта





































































