ГОСТ Р ИСО/ТС 10303-1050-2009 Системы автоматизации производства и их интеграция. Представление данных об изделии и обмен этими данными. Часть 1050. Прикладной модуль. Допуски размеров
ГОСТ Р ИСО/ТС
Скачать ГОСТ в PDF или DOC бесплатно
Основная информация
Обозначение:
ГОСТ Р ИСО/ТС 10303-1050-2009
Статус:
Действует
Тип:
ГОСТ Р ИСО/ТС
Название русское:
Системы автоматизации производства и их интеграция. Представление данных об изделии и обмен этими данными. Часть 1050. Прикладной модуль. Допуски размеров
Название английское:
Industrial automation systems and integration. Product data representation and exchange. Part 1050. Application module. Dimension tolerance
Даты и сроки
Дата издания:
06-25-20
Дата введения в действие:
07-01-10
Дата завершения срока действия:
-
Применение и описание
Область и условия применения:
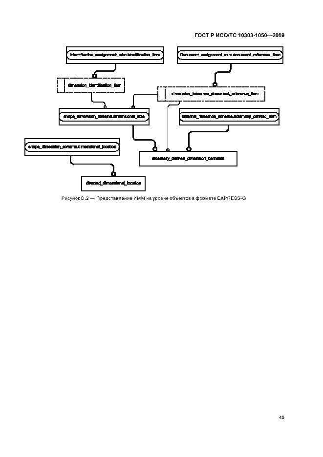
Настоящий стандарт определяет прикладной модуль «Допуски размеров». Требования настоящего стандарта распространяются на: - определение геометрических размеров элементов детали; - размеры, которые задают расположение одного элемента относительно другого; - задание значения размера; - габаритные размеры детали и характерные размеры элементов детали; - задание допусков геометрических размеров; - допуски, задаваемые на увеличение и на уменьшение размера; - предельные отклонения и посадки
Связи и замены
Заменяющий:
-
Описание стандарта
ГОСТ Р ИСО/ТС 10303-1050-2009 Системы автоматизации производства и их интеграция. Представление данных об изделии и обмен этими данными. Часть 1050. Прикладной модуль. Допуски размеров
Страницы стандарта





















































