ГОСТ Р ИСО/ТС 10303-1052-2009 Системы автоматизации производства и их интеграция. Представление данных об изделии и обмен этими данными. Часть 1052. Прикладные модули. Значение допуска по умолчанию
ГОСТ Р ИСО/ТС
Скачать ГОСТ в PDF или DOC бесплатно
Основная информация
Обозначение:
ГОСТ Р ИСО/ТС 10303-1052-2009
Статус:
Действует
Тип:
ГОСТ Р ИСО/ТС
Название русское:
Системы автоматизации производства и их интеграция. Представление данных об изделии и обмен этими данными. Часть 1052. Прикладные модули. Значение допуска по умолчанию
Название английское:
Industrial automation systems and integration. Product data representation and exchange. Part 1052. Application module. Default tolerance
Даты и сроки
Дата издания:
08-11-20
Дата введения в действие:
07-01-10
Дата завершения срока действия:
-
Применение и описание
Область и условия применения:
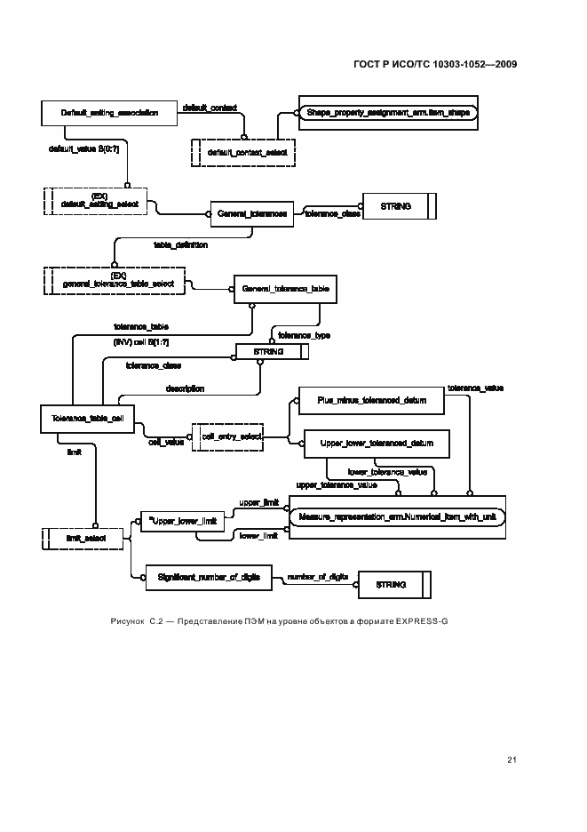
Настоящий стандарт определяет прикладной модуль «Значение допуска по умолчанию». Требования настоящего стандарта распространяются на: - назначение допусков по умолчанию для геометрических размеров элементов формы; - назначение допусков по умолчанию на основе диапазона значений; - назначение допусков по умолчанию на основе значащих цифр; - связь допусков по умолчанию с формой изделия; - двусторонние (плюс-минус) допуски по умолчанию; - допуски по умолчанию, задаваемые верхним и нижним предельными отклонениями; - таблицы допусков по умолчанию
Связи и замены
Заменяющий:
-
Описание стандарта
ГОСТ Р ИСО/ТС 10303-1052-2009 Системы автоматизации производства и их интеграция. Представление данных об изделии и обмен этими данными. Часть 1052. Прикладные модули. Значение допуска по умолчанию
Страницы стандарта







































