ГОСТ Р ИСО/ТС 10303-1102-2009 Системы автоматизации производства и их интеграция. Представление данных об изделии и обмен этими данными. Часть 1102. Прикладные модули. Определение характеристик сборки
ГОСТ Р ИСО/ТС
Скачать ГОСТ в PDF или DOC бесплатно
Основная информация
Обозначение:
ГОСТ Р ИСО/ТС 10303-1102-2009
Статус:
Действует
Тип:
ГОСТ Р ИСО/ТС
Название русское:
Системы автоматизации производства и их интеграция. Представление данных об изделии и обмен этими данными. Часть 1102. Прикладные модули. Определение характеристик сборки
Название английское:
Industrial automation systems and integration. Product data representation and exchange. Part 1102. Application module. Assembly feature definition
Даты и сроки
Дата издания:
07-14-20
Дата введения в действие:
07-01-10
Дата завершения срока действия:
-
Применение и описание
Область и условия применения:
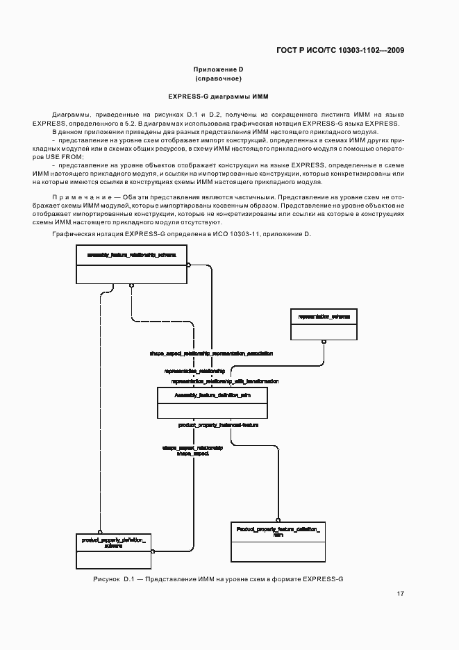
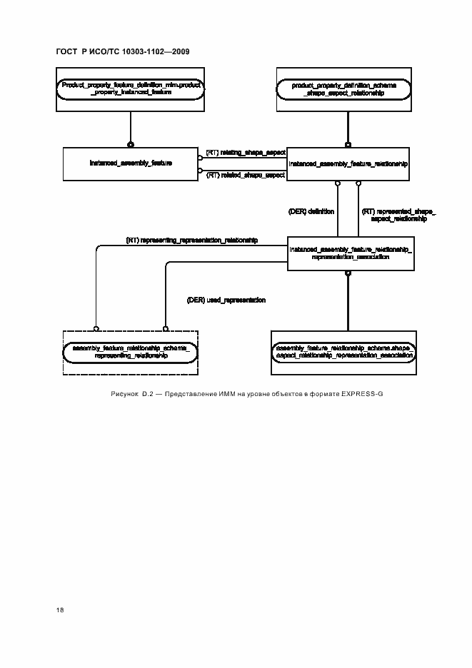
Настоящий стандарт определяет прикладной модуль «Определение характеристик сборки». Требования настоящего стандарта распространяются на: - спецификацию использования характеризуемого объекта через определение характеристик сборки изделия; - спецификацию использования параметров формы через экземпляры характеристик сборки изделия; - спецификацию взаимосвязи параметров формы через прямую взаимосвязь между двумя экземплярами характеристики сборки
Связи и замены
Заменяющий:
-
Описание стандарта
ГОСТ Р ИСО/ТС 10303-1102-2009 Системы автоматизации производства и их интеграция. Представление данных об изделии и обмен этими данными. Часть 1102. Прикладные модули. Определение характеристик сборки
Страницы стандарта



























