ГОСТ Р ИСО/ТС 10303-1131-2009 Системы автоматизации производства и их интеграция. Представление данных об изделии и обмен этими данными. Часть 1131. Прикладные модули. Конструктивная геометрия
ГОСТ Р ИСО/ТС
Скачать ГОСТ в PDF или DOC бесплатно
Основная информация
Обозначение:
ГОСТ Р ИСО/ТС 10303-1131-2009
Статус:
Действует
Тип:
ГОСТ Р ИСО/ТС
Название русское:
Системы автоматизации производства и их интеграция. Представление данных об изделии и обмен этими данными. Часть 1131. Прикладные модули. Конструктивная геометрия
Название английское:
Industrial automation systems and integration. Product data representation and exchange. Part 1131. Application module. Construction geometry
Даты и сроки
Дата издания:
12-23-20
Дата введения в действие:
07-01-10
Дата завершения срока действия:
-
Применение и описание
Область и условия применения:
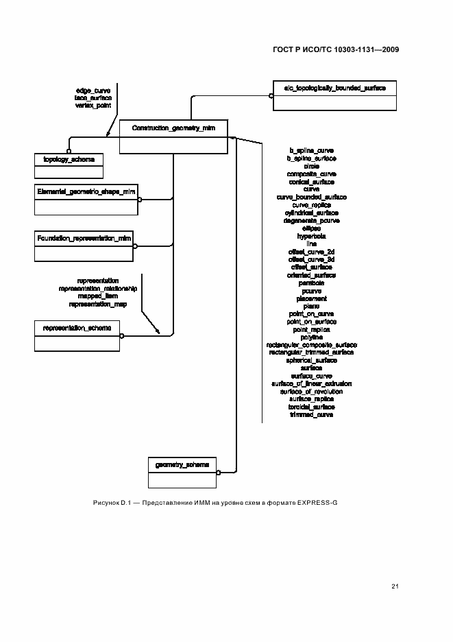
Настоящий стандарт определяет прикладной модуль «Конструктивная геометрия».Требования настоящего стандарта распространяются на: - одномерные и двумерные геометрические примитивы; - геометрию, используемую при построении двумерных и трехмерных представлений формы; - связь конструктивной геометрии с геометрической моделью или с конструкцией, из которой она получена. Требования настоящего стандарта не распространяются на: - примитивы и методы конструктивной стереометрии; - геометрию с размерностью больше трех; - геометрию для представления других свойств, помимо формы
Связи и замены
Заменяющий:
-
Описание стандарта
ГОСТ Р ИСО/ТС 10303-1131-2009 Системы автоматизации производства и их интеграция. Представление данных об изделии и обмен этими данными. Часть 1131. Прикладные модули. Конструктивная геометрия
Страницы стандарта



























