ГОСТ Р ИСО/ТС 10303-1266-2016 Системы автоматизации производства и их интеграция. Представление данных об изделии и обмен этими данными. Часть 1266. Прикладной модуль. Управление ресурсами
ГОСТ Р ИСО/ТС
Скачать ГОСТ в PDF или DOC бесплатно
Основная информация
Обозначение:
ГОСТ Р ИСО/ТС 10303-1266-2016
Статус:
Действует
Тип:
ГОСТ Р ИСО/ТС
Название русское:
Системы автоматизации производства и их интеграция. Представление данных об изделии и обмен этими данными. Часть 1266. Прикладной модуль. Управление ресурсами
Название английское:
Industrial automation systems and integration. Product data representation and exchange. Part 1266. Application module. Resource management
Даты и сроки
Дата издания:
04-27-20
Дата введения в действие:
07-01-17
Дата завершения срока действия:
-
Применение и описание
Область и условия применения:
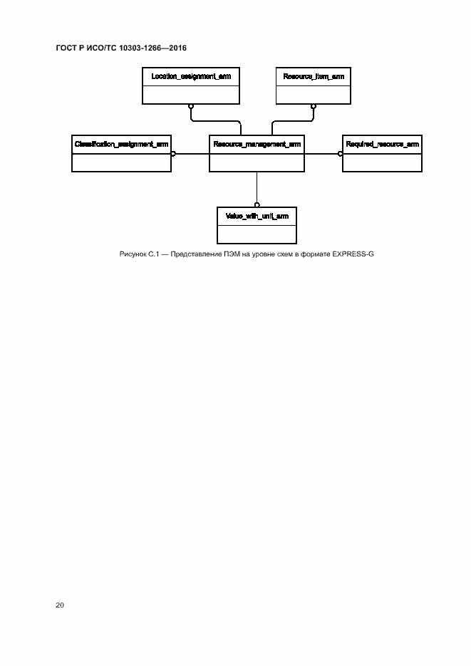
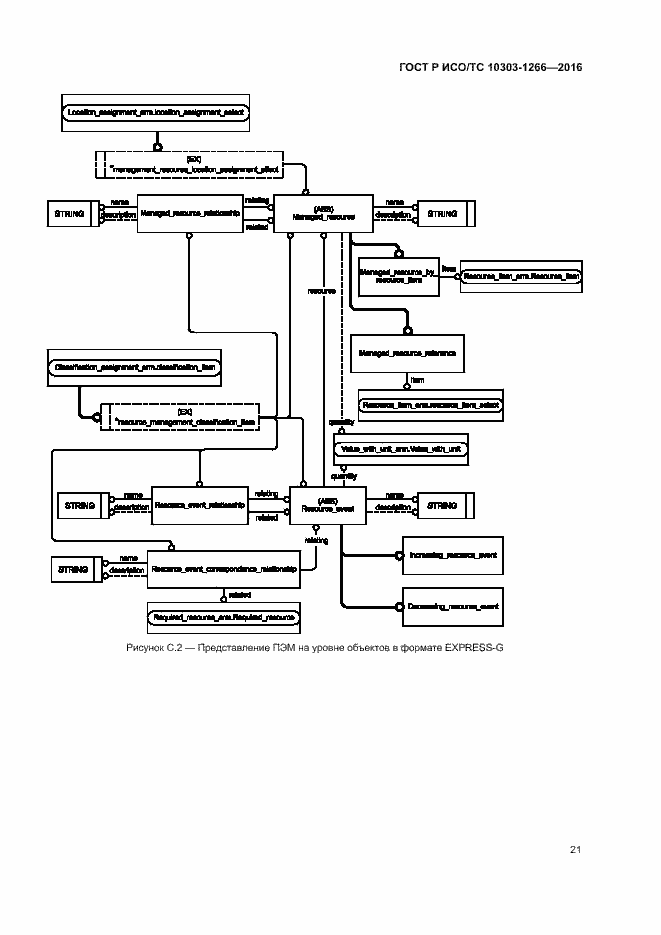
Настоящий стандарт определяет прикладной модуль «Управление ресурсами»
Связи и замены
Заменяющий:
-
Описание стандарта
ГОСТ Р ИСО/ТС 10303-1266-2016 Системы автоматизации производства и их интеграция. Представление данных об изделии и обмен этими данными. Часть 1266. Прикладной модуль. Управление ресурсами
Страницы стандарта































