ГОСТ Р ИСО/ТС 10303-1278-2016 Системы автоматизации производства и их интеграция. Представление данных об изделии и обмен этими данными. Часть 1278. Прикладной модуль. Группа изделий
ГОСТ Р ИСО/ТС
Скачать ГОСТ в PDF или DOC бесплатно
Основная информация
Обозначение:
ГОСТ Р ИСО/ТС 10303-1278-2016
Статус:
Действует
Тип:
ГОСТ Р ИСО/ТС
Название русское:
Системы автоматизации производства и их интеграция. Представление данных об изделии и обмен этими данными. Часть 1278. Прикладной модуль. Группа изделий
Название английское:
Industrial automation systems and integration. Product data representation and exchange. Part 1278. Application module. Product group
Даты и сроки
Дата издания:
06-16-20
Дата введения в действие:
07-01-17
Дата завершения срока действия:
-
Применение и описание
Область и условия применения:
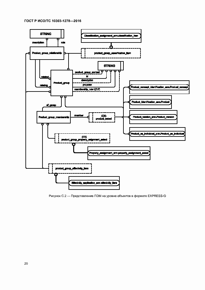
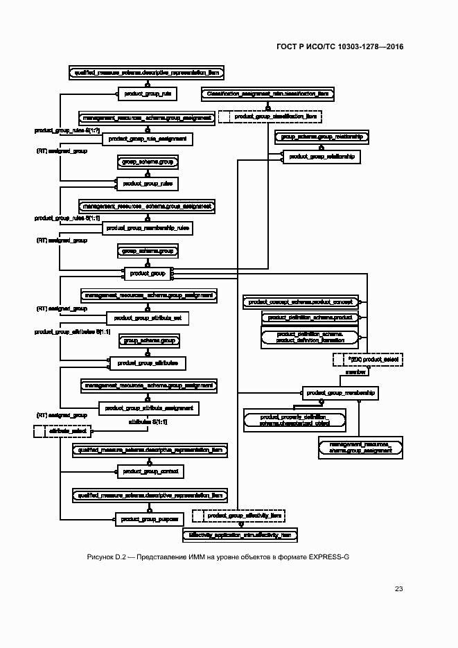
Настоящий стандарт определяет прикладной модуль «Группа изделий». Требования настоящего стандарта распространяются на: - идентификацию совокупности изделий, сгруппированных вместе для общей цели, например для продаж или маркетинга, анализа, производства, применения, действий по обслуживанию, решений по обслуживанию, размещения; - идентификацию группы как подмножества другой группы; - ссылку на заинтересованное лицо, которое инициировало создание данной группы; - перечень общих характеристик, присущих членам группы, например относящихся к обслуживанию, продажам, модернизации. Требования настоящего стандарта не распространяются на: - параметры сгруппированных изделий; - действия, которые должны быть выполнены с группой изделий
Связи и замены
Заменяющий:
-
Описание стандарта
ГОСТ Р ИСО/ТС 10303-1278-2016 Системы автоматизации производства и их интеграция. Представление данных об изделии и обмен этими данными. Часть 1278. Прикладной модуль. Группа изделий
Страницы стандарта































