ГОСТ Р ИСО/ТС 10303-1280-2016 Системы автоматизации производства и их интеграция. Представление данных об изделии и обмен этими данными. Часть 1280. Прикладной модуль. Описание параметров требуемого ресурса
ГОСТ Р ИСО/ТС
Скачать ГОСТ в PDF или DOC бесплатно
Основная информация
Обозначение:
ГОСТ Р ИСО/ТС 10303-1280-2016
Статус:
Действует
Тип:
ГОСТ Р ИСО/ТС
Название русское:
Системы автоматизации производства и их интеграция. Представление данных об изделии и обмен этими данными. Часть 1280. Прикладной модуль. Описание параметров требуемого ресурса
Название английское:
Industrial automation systems and integration. Product data representation and exchange. Part 1280. Application module. Required resource characterized
Даты и сроки
Дата издания:
06-25-20
Дата введения в действие:
07-01-17
Дата завершения срока действия:
-
Применение и описание
Область и условия применения:
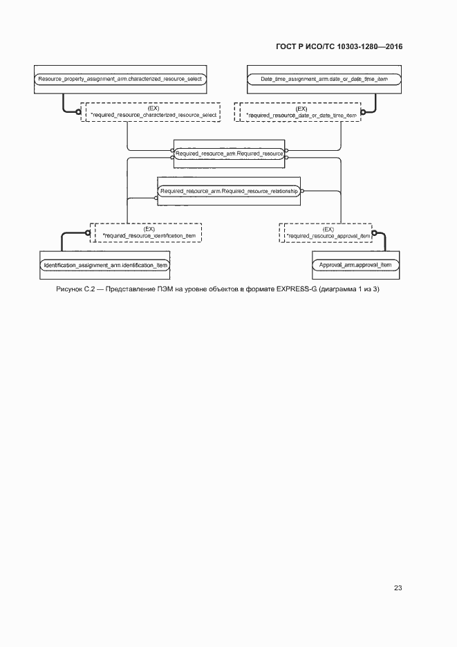
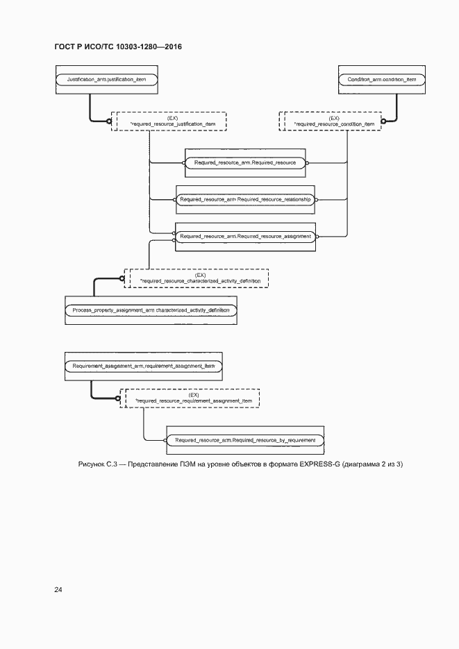
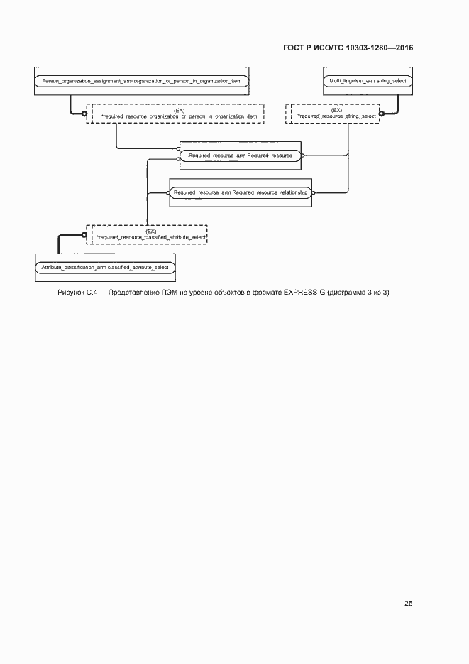
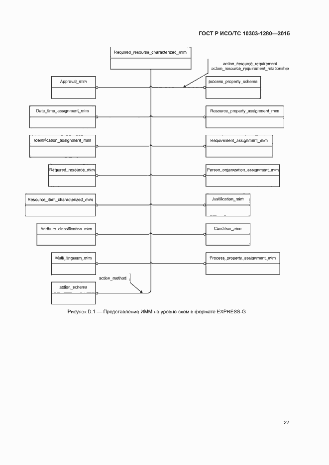
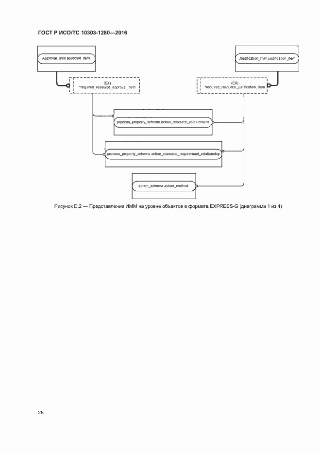
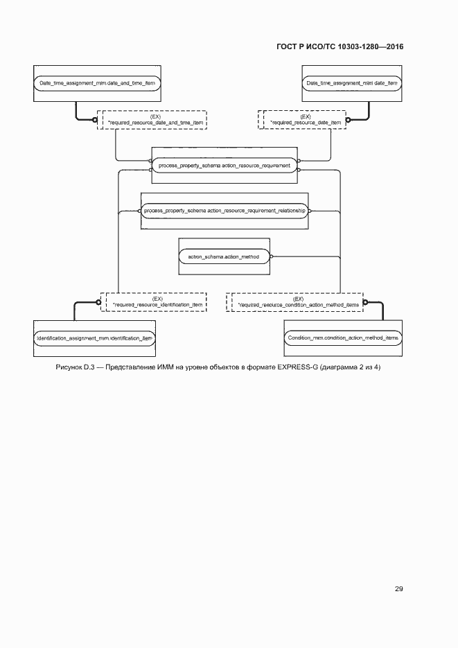
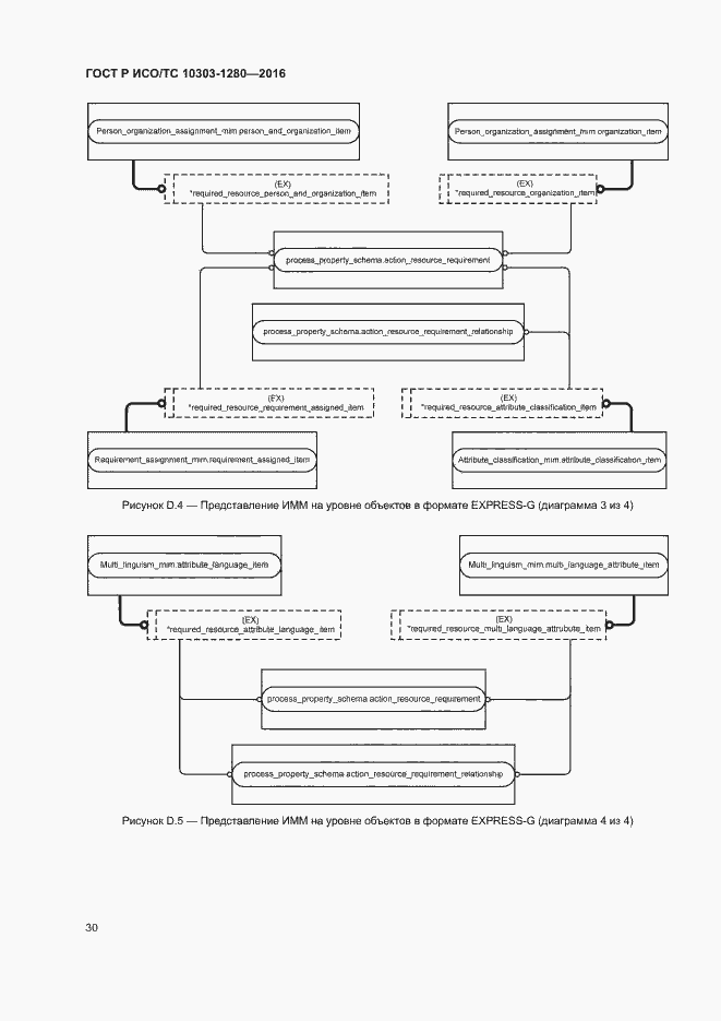
Настоящий стандарт определяет прикладной модуль «Описание параметров требуемого ресурса». Требования настоящего стандарта распространяются на: - идентификацию требуемых ресурсов; - связь утверждений, удостоверений, дат, времени, сотрудников и организаций с требуемыми ресурсами; - связь условий применяемости с требуемыми ресурсами; - определение допустимых использований требуемых ресурсов; - связь обосновывающей информации с требуемыми ресурсами; - связь характеристик с требуемыми ресурсами
Связи и замены
Заменяющий:
-
Описание стандарта
ГОСТ Р ИСО/ТС 10303-1280-2016 Системы автоматизации производства и их интеграция. Представление данных об изделии и обмен этими данными. Часть 1280. Прикладной модуль. Описание параметров требуемого ресурса
Страницы стандарта







































