ГОСТ Р ИСО/ТС 10303-1282-2016 Системы автоматизации производства и их интеграция. Представление данных об изделии и обмен этими данными. Часть 1282. Прикладной модуль. Описание параметров управления ресурсом
ГОСТ Р ИСО/ТС
Скачать ГОСТ в PDF или DOC бесплатно
Основная информация
Обозначение:
ГОСТ Р ИСО/ТС 10303-1282-2016
Статус:
Действует
Тип:
ГОСТ Р ИСО/ТС
Название русское:
Системы автоматизации производства и их интеграция. Представление данных об изделии и обмен этими данными. Часть 1282. Прикладной модуль. Описание параметров управления ресурсом
Название английское:
Industrial automation systems and integration. Product data representation and exchange. Part 1282. Application module. Resource management characterized
Даты и сроки
Дата издания:
07-14-20
Дата введения в действие:
07-01-17
Дата завершения срока действия:
-
Применение и описание
Область и условия применения:
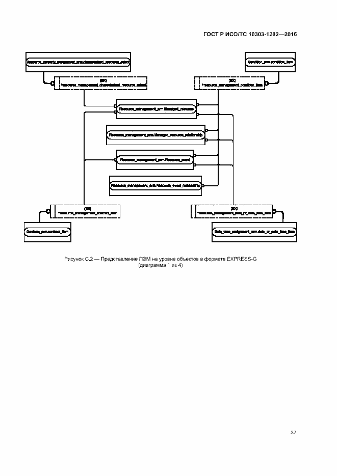
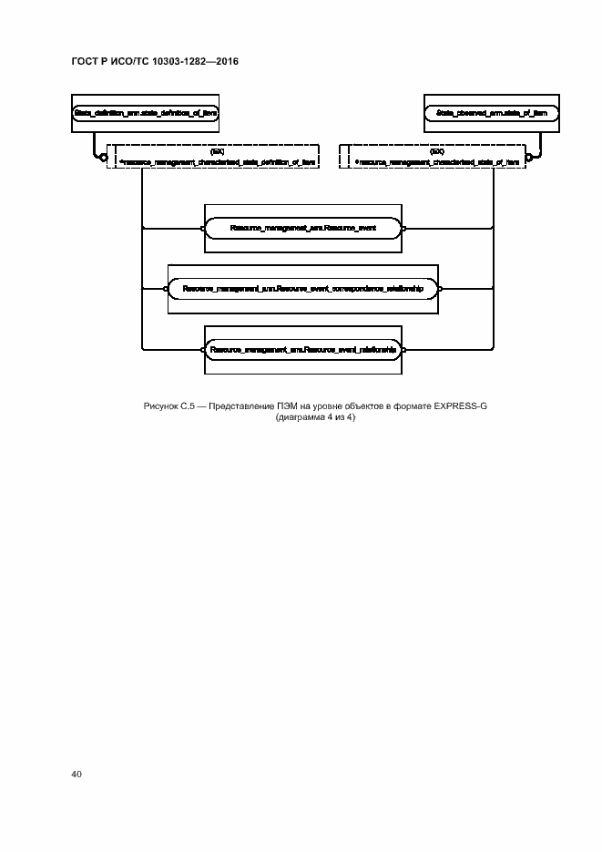
Настоящий стандарт определяет прикладной модуль «Описание параметров управления ресурсом». Требования настоящего стандарта распространяются на: - идентификацию управляемых ресурсов; - связь дат, времени, сотрудников и другой управленческой информации с управляемыми ресурсами; - связь утверждений и условий с управляемыми ресурсами; - связь документов с управляемыми ресурсами; - связь обоснований с управляемыми ресурсами; - связь характеристик с управляемыми ресурсами
Связи и замены
Заменяющий:
-
Описание стандарта
ГОСТ Р ИСО/ТС 10303-1282-2016 Системы автоматизации производства и их интеграция. Представление данных об изделии и обмен этими данными. Часть 1282. Прикладной модуль. Описание параметров управления ресурсом
Страницы стандарта
























































