ГОСТ Р ИСО/ТС 10303-1287-2008 Системы автоматизации производства и их интеграция. Представление данных об изделии и обмен этими данными. Часть 1287. Прикладные модули. Регистрация действий по прикладному протоколу ПП239
ГОСТ Р ИСО/ТС
Скачать ГОСТ в PDF или DOC бесплатно
Основная информация
Обозначение:
ГОСТ Р ИСО/ТС 10303-1287-2008
Статус:
Действует
Тип:
ГОСТ Р ИСО/ТС
Название русское:
Системы автоматизации производства и их интеграция. Представление данных об изделии и обмен этими данными. Часть 1287. Прикладные модули. Регистрация действий по прикладному протоколу ПП239
Название английское:
Industrial automation systems and integration. Product data representation and exchange. Part 1287. Application modules. AP239 activity recording
Даты и сроки
Дата издания:
11-26-20
Дата введения в действие:
09-01-08
Дата завершения срока действия:
-
Применение и описание
Область и условия применения:
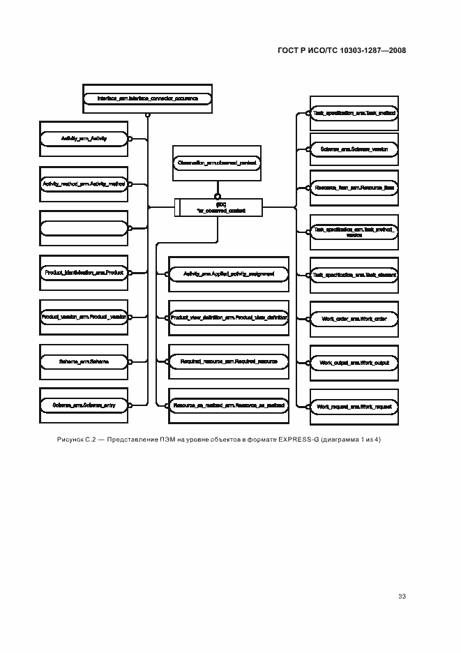
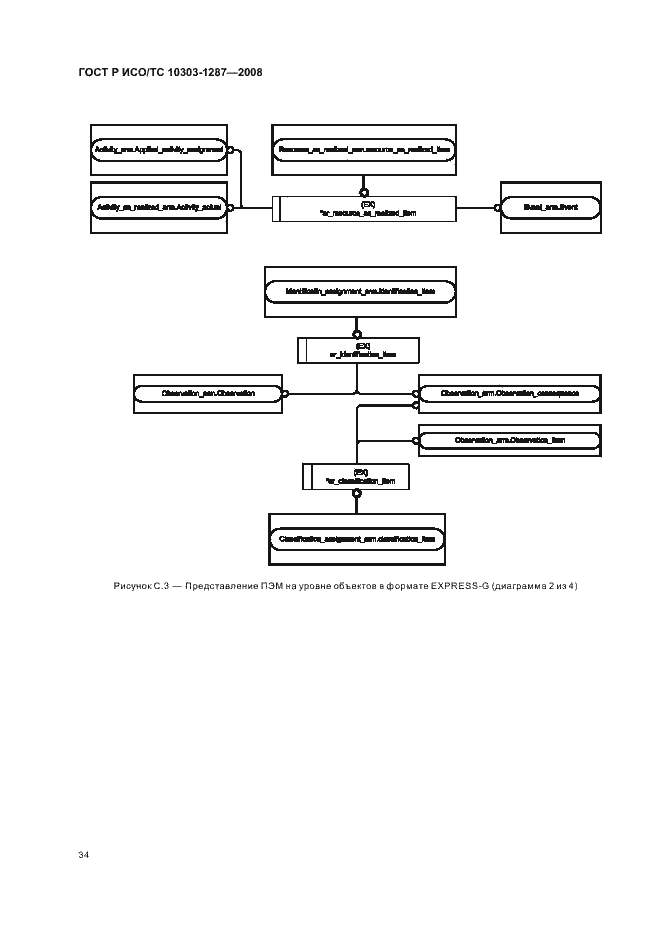
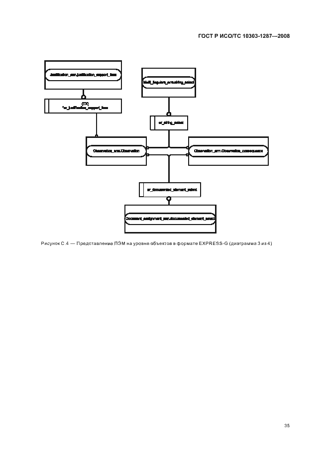
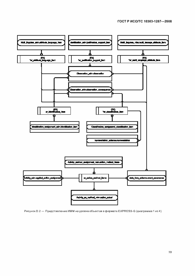
Настоящий стандарт определяет прикладной модуль для регистрации действий по ПП239. Требования настоящего стандарта распространяются: - на регистрацию использования изделия; - регистрацию действий по техническому обслуживанию изделия; - регистрацию использования ресурсов при использовании изделия; - регистрацию использования ресурсов при техническом обслуживании изделия; - регистрацию результатов наблюдений над изделием или техническим решением по его поддержке; - связь регистрации действия с нарядом на работу, заявкой на работу и определением работы, которые его инициировали. Требования настоящего стандарта не распространяются на: - на регистрацию состояния или конфигурации изделия; - определение использования или технического обслуживания изделия
Связи и замены
Заменяющий:
-
Описание стандарта
ГОСТ Р ИСО/ТС 10303-1287-2008 Системы автоматизации производства и их интеграция. Представление данных об изделии и обмен этими данными. Часть 1287. Прикладные модули. Регистрация действий по прикладному протоколу ПП239
Страницы стандарта



















































