ГОСТ Р ИСО/ТС 10303-1251-2016 Системы автоматизации производства и их интеграция. Представление данных об изделии и обмен этими данными. Часть 1251. Прикладной модуль. Интерфейс
ГОСТ Р ИСО/ТС
Скачать ГОСТ в PDF или DOC бесплатно
Основная информация
Обозначение:
ГОСТ Р ИСО/ТС 10303-1251-2016
Статус:
Действует
Тип:
ГОСТ Р ИСО/ТС
Название русское:
Системы автоматизации производства и их интеграция. Представление данных об изделии и обмен этими данными. Часть 1251. Прикладной модуль. Интерфейс
Название английское:
Industrial automation systems and integration. Product data representation and exchange. Part 1251. Application module. Interface
Даты и сроки
Дата издания:
04-27-20
Дата введения в действие:
01-01-18
Дата завершения срока действия:
-
Применение и описание
Область и условия применения:
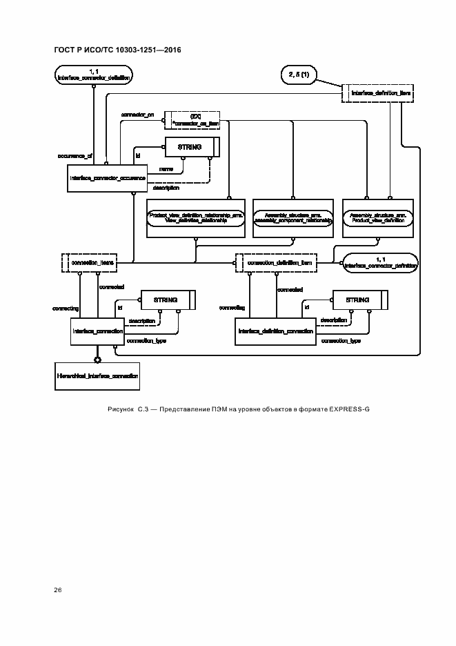
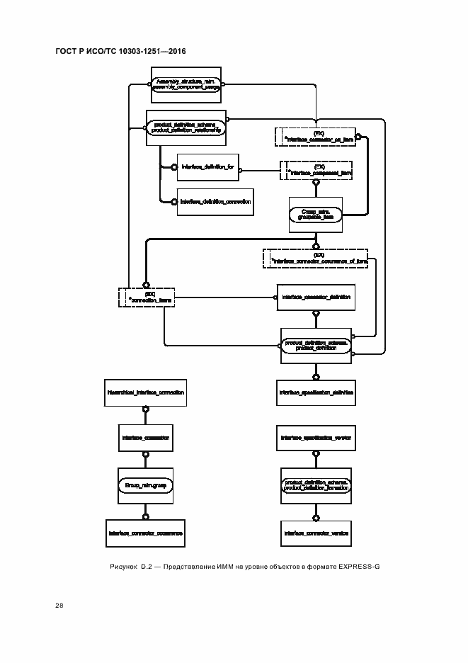
Настоящий стандарт определяет прикладной модуль «Интерфейс». В область применения настоящего стандарта входят: - обозначение спецификации интерфейса; - обозначение версии спецификации интерфейса; - представление взаимодействия или соединения двух или более изделий; - обозначение интерфейсного соединителя, части изделия, с которой взаимодействуют одно или более изделий или окружающая среда
Связи и замены
Заменяющий:
-
Описание стандарта
ГОСТ Р ИСО/ТС 10303-1251-2016 Системы автоматизации производства и их интеграция. Представление данных об изделии и обмен этими данными. Часть 1251. Прикладной модуль. Интерфейс
Страницы стандарта








































