ГОСТ Р МЭК 61512-1-2016 Управление серийным производством. Часть 1. Модели и терминология
ГОСТ Р МЭК
Скачать ГОСТ в PDF или DOC бесплатно
Основная информация
Обозначение:
ГОСТ Р МЭК 61512-1-2016
Статус:
Действует
Тип:
ГОСТ Р МЭК
Название русское:
Управление серийным производством. Часть 1. Модели и терминология
Название английское:
Batch control. Part 1. Models and terminology
Даты и сроки
Дата издания:
08-03-20
Дата введения в действие:
06-01-17
Дата завершения срока действия:
-
Применение и описание
Область и условия применения:
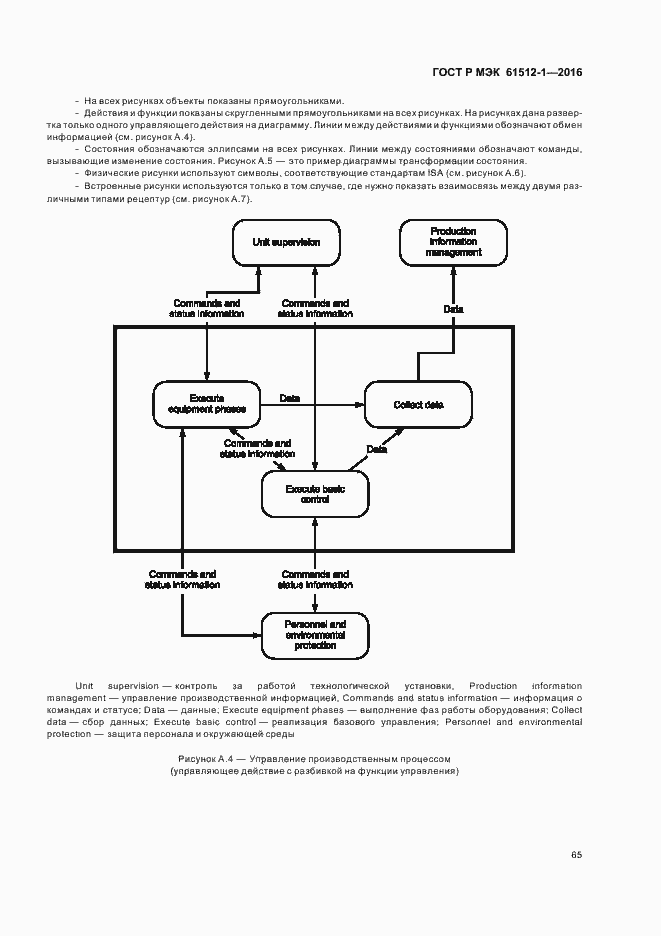
Настоящий стандарт содержит положения, относящиеся к управлению серийным производством, и определяет: - эталонные модели процесса управления серийным производством, используемые в обрабатывающей промышленности; - терминологию, предназначенную для установления взаимосвязей между моделями и существующими терминами. Настоящий стандарт не распространяется на все приложения управления серийным производством
Связи и замены
Заменяющий:
-
Описание стандарта
ГОСТ Р МЭК 61512-1-2016 Управление серийным производством. Часть 1. Модели и терминология
Страницы стандарта









































































