ГОСТ Р ИСО/ТС 10303-1004-2016 Системы автоматизации производства и их интеграция. Представление данных об изделии и обмен этими данными. Часть 1004. Прикладной модуль. Простейшие геометрические формы
ГОСТ Р ИСО/ТС
Скачать ГОСТ в PDF или DOC бесплатно
Основная информация
Обозначение:
ГОСТ Р ИСО/ТС 10303-1004-2016
Статус:
Действует
Тип:
ГОСТ Р ИСО/ТС
Название русское:
Системы автоматизации производства и их интеграция. Представление данных об изделии и обмен этими данными. Часть 1004. Прикладной модуль. Простейшие геометрические формы
Название английское:
Industrial automation systems and integration. Product data representation and exchange. Part 1004. Application module. Elemental geometric shape
Даты и сроки
Дата издания:
06-04-20
Дата введения в действие:
01-01-18
Дата завершения срока действия:
-
Применение и описание
Область и условия применения:
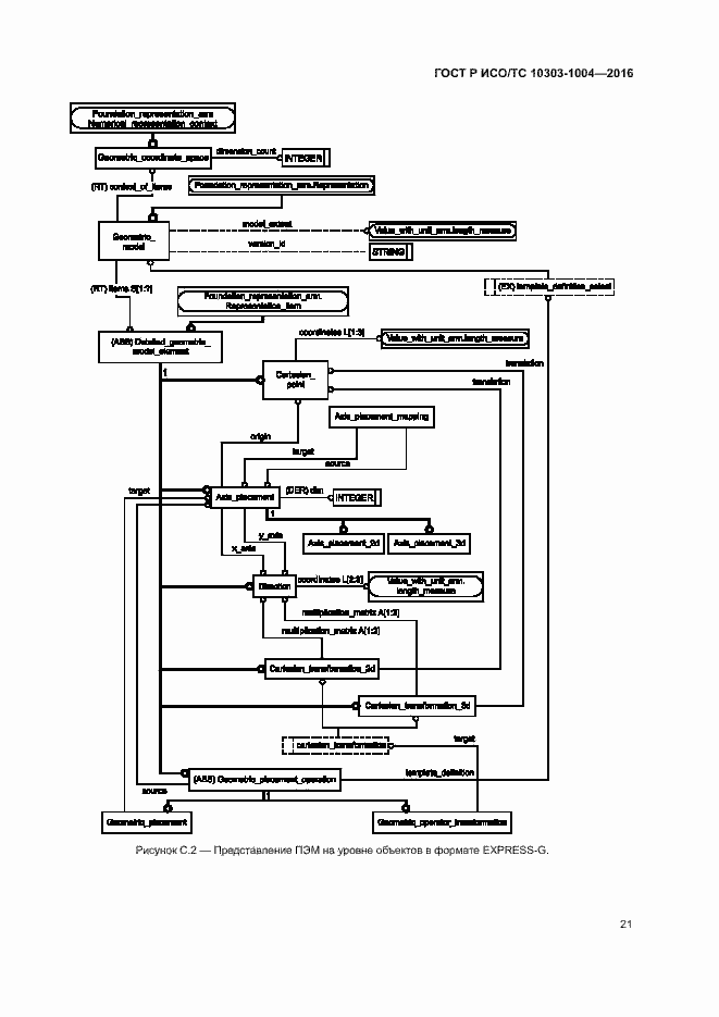
Настоящий стандарт определяет прикладной модуль «Простейшие геометрические формы». В область применения настоящего стандарта входят: - определение геометрического координатного пространства; - определение геометрической модели; - определение точки, задаваемой с применением декартовых координат; - определение оси; - определение системы координат или местоположения оси; - определение 2-мерных или 3-мерных геометрических преобразований с использованием матрицы размерностью 2х3 или 3х4; - определение геометрических преобразований посредством задания данных представленного объектом axis_placement исходного положения осей и данных представленного объектом axis_placement результирующего положения осей; - определение геометрических преобразований посредством задания данных представленного объектом axis_placement исходного положения осей и матрицы 2х3 или 3х4, являющейся результатом преобразования осей; - положения, входящие в область применения прикладного модуля ИСО/ТС 10303-1006 Foundation representation; - положения, входящие в область применения прикладного модуля ИСО/ТС 10303-1021 Identification assignment
Связи и замены
Заменяющий:
-
Взамен:
ГОСТ Р ИСО/ТС 10303-1004-2010
Описание стандарта
ГОСТ Р ИСО/ТС 10303-1004-2016 Системы автоматизации производства и их интеграция. Представление данных об изделии и обмен этими данными. Часть 1004. Прикладной модуль. Простейшие геометрические формы
Страницы стандарта































