ГОСТ Р ИСО/ТС 10303-1250-2016 Системы автоматизации производства и их интеграция. Представление данных об изделии и обмен этими данными. Часть 1250. Прикладной модуль. Установочное место
ГОСТ Р ИСО/ТС
Скачать ГОСТ в PDF или DOC бесплатно
Основная информация
Обозначение:
ГОСТ Р ИСО/ТС 10303-1250-2016
Статус:
Действует
Тип:
ГОСТ Р ИСО/ТС
Название русское:
Системы автоматизации производства и их интеграция. Представление данных об изделии и обмен этими данными. Часть 1250. Прикладной модуль. Установочное место
Название английское:
Industrial automation systems and integration. Product data representation and exchange. Part 1250. Application module. Attachment slot
Даты и сроки
Дата издания:
04-27-20
Дата введения в действие:
01-01-18
Дата завершения срока действия:
-
Применение и описание
Область и условия применения:
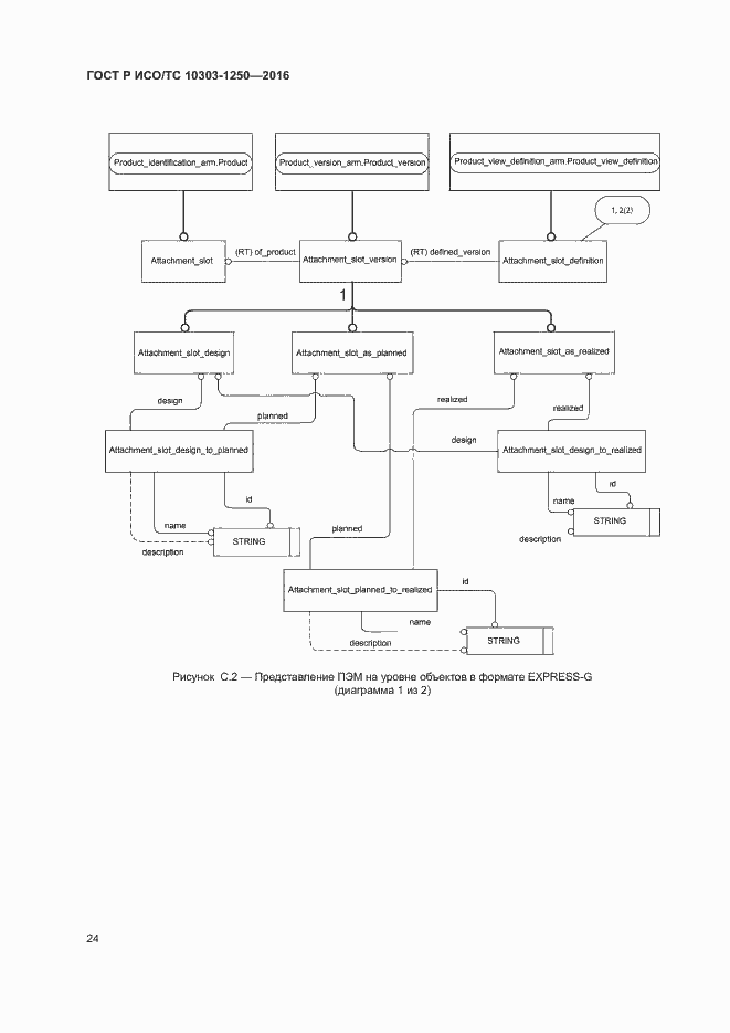
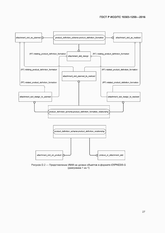
Настоящий стандарт определяет прикладной модуль «Установочное место». Требования настоящего стандарта распространяются на: - идентификацию позиций на сборочной единице, состоящей из деталей, к которым могут быть присоединены составные части; - идентификацию деталей, которые присоединяются к заданным позициям на сборочной единице
Связи и замены
Заменяющий:
-
Описание стандарта
ГОСТ Р ИСО/ТС 10303-1250-2016 Системы автоматизации производства и их интеграция. Представление данных об изделии и обмен этими данными. Часть 1250. Прикладной модуль. Установочное место
Страницы стандарта


































