ГОСТ Р ИСО/ТС 10303-1252-2016 Системы автоматизации производства и их интеграция. Представление данных об изделии и обмен этими данными. Часть 1252. Прикладной модуль. Вероятность
ГОСТ Р ИСО/ТС
Скачать ГОСТ в PDF или DOC бесплатно
Основная информация
Обозначение:
ГОСТ Р ИСО/ТС 10303-1252-2016
Статус:
Действует
Тип:
ГОСТ Р ИСО/ТС
Название русское:
Системы автоматизации производства и их интеграция. Представление данных об изделии и обмен этими данными. Часть 1252. Прикладной модуль. Вероятность
Название английское:
Industrial automation systems and integration. Product data representation and exchange. Part 1252. Application module. Probability
Даты и сроки
Дата издания:
04-27-20
Дата введения в действие:
01-01-18
Дата завершения срока действия:
-
Применение и описание
Область и условия применения:
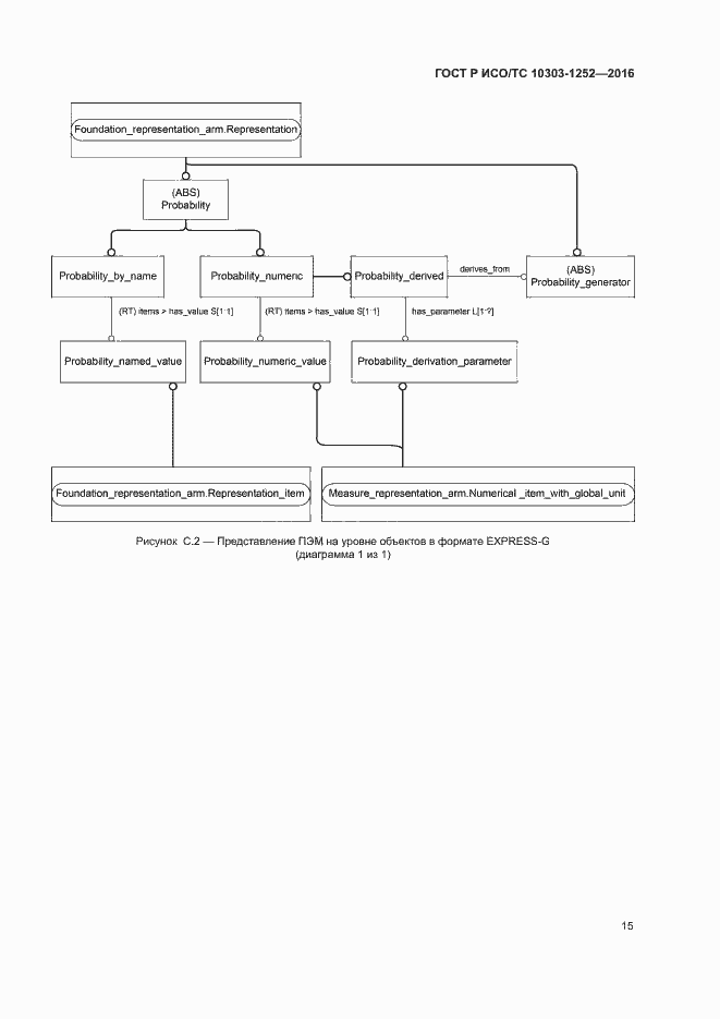
Настоящий стандарт определяет прикладной модуль «Вероятность». Требования настоящего стандарта распространяются на: - спецификацию численного значения вероятности; - спецификацию вероятности с помощью классификации; - обозначение сотрудников или организаций, определяющих вероятность
Связи и замены
Заменяющий:
-
Описание стандарта
ГОСТ Р ИСО/ТС 10303-1252-2016 Системы автоматизации производства и их интеграция. Представление данных об изделии и обмен этими данными. Часть 1252. Прикладной модуль. Вероятность
Страницы стандарта























