ГОСТ Р ИСО/ТС 10303-439-2016 Системы автоматизации производства и их интеграция. Представление данных об изделии и обмен этими данными. Часть 439. Прикладной модуль. Поддержка жизненного цикла изделий по прикладному протоколу ПП239
ГОСТ Р ИСО/ТС
Скачать ГОСТ в PDF или DOC бесплатно
Основная информация
Обозначение:
ГОСТ Р ИСО/ТС 10303-439-2016
Статус:
Действует
Тип:
ГОСТ Р ИСО/ТС
Название русское:
Системы автоматизации производства и их интеграция. Представление данных об изделии и обмен этими данными. Часть 439. Прикладной модуль. Поддержка жизненного цикла изделий по прикладному протоколу ПП239
Название английское:
Industrial automation systems and integration. Product data representation and exchange. Part 439. Application module. AP239 product life cycle support
Даты и сроки
Дата издания:
01-12-17
Дата введения в действие:
01-01-18
Дата завершения срока действия:
-
Применение и описание
Область и условия применения:
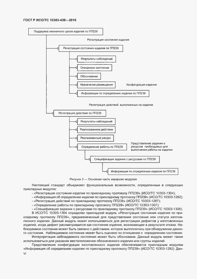
Настоящий стандарт определяет прикладной модуль «Поддержка жизненного цикла изделий по прикладному протоколу ПП239»
Связи и замены
Заменяющий:
-
Взамен:
ГОСТ Р ИСО/ТС 10303-439-2011
Изменения и переиздания
Список изменений:
№0 от (рег. ) «Дата введения перенесена»
Описание стандарта
ГОСТ Р ИСО/ТС 10303-439-2016 Системы автоматизации производства и их интеграция. Представление данных об изделии и обмен этими данными. Часть 439. Прикладной модуль. Поддержка жизненного цикла изделий по прикладному протоколу ПП239
Страницы стандарта






































































































































Приложение №1: Поправка к ГОСТ Р ИСО/ТС 10303-439-2016 Обозначение: Поправка к ГОСТ Р ИСО/ТС 10303-439-2016 Дата введения в действие: 15.06.2017
