ГОСТ Р ИСО/ТС 10303-1118-2017 Системы автоматизации производства и их интеграция. Представление данных об изделии и обмен этими данными. Часть 1118. Прикладной модуль. Численное представление свойств изделия
ГОСТ Р ИСО/ТС
Скачать ГОСТ в PDF или DOC бесплатно
Основная информация
Обозначение:
ГОСТ Р ИСО/ТС 10303-1118-2017
Статус:
Действует
Тип:
ГОСТ Р ИСО/ТС
Название русское:
Системы автоматизации производства и их интеграция. Представление данных об изделии и обмен этими данными. Часть 1118. Прикладной модуль. Численное представление свойств изделия
Название английское:
Industrial automation systems and integration. Product data representation and exchange. Part 1118. Application module. Measure representation
Даты и сроки
Дата издания:
04-27-20
Дата введения в действие:
07-01-19
Дата завершения срока действия:
-
Применение и описание
Область и условия применения:
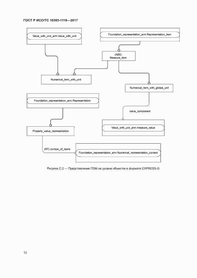
Настоящий стандарт определяет прикладной модуль «Численное представление свойств изделия». В область применения настоящего стандарта входит: - спецификация разновидностей представления, пригодных для численного представления свойств; - спецификация значения свойства в виде единичного числа с единицей измерения; - спецификация значений свойств, единицы измерения которых заданы глобально. В область применения настоящего стандарта не входит спецификация представлений геометрических элементов
Связи и замены
Заменяющий:
-
Описание стандарта
ГОСТ Р ИСО/ТС 10303-1118-2017 Системы автоматизации производства и их интеграция. Представление данных об изделии и обмен этими данными. Часть 1118. Прикладной модуль. Численное представление свойств изделия
Страницы стандарта






















