ГОСТ Р ИСО/ТС 10303-1255-2017 Системы автоматизации производства и их интеграция. Представление данных об изделии и обмен этими данными. Часть 1255. Прикладной модуль. Определение состояния
ГОСТ Р ИСО/ТС
Скачать ГОСТ в PDF или DOC бесплатно
Основная информация
Обозначение:
ГОСТ Р ИСО/ТС 10303-1255-2017
Статус:
Действует
Тип:
ГОСТ Р ИСО/ТС
Название русское:
Системы автоматизации производства и их интеграция. Представление данных об изделии и обмен этими данными. Часть 1255. Прикладной модуль. Определение состояния
Название английское:
Industrial automation systems and integration. Product data representation and exchange. Part 1255. Application module. State definition
Даты и сроки
Дата издания:
04-27-20
Дата введения в действие:
07-01-19
Дата завершения срока действия:
-
Применение и описание
Область и условия применения:
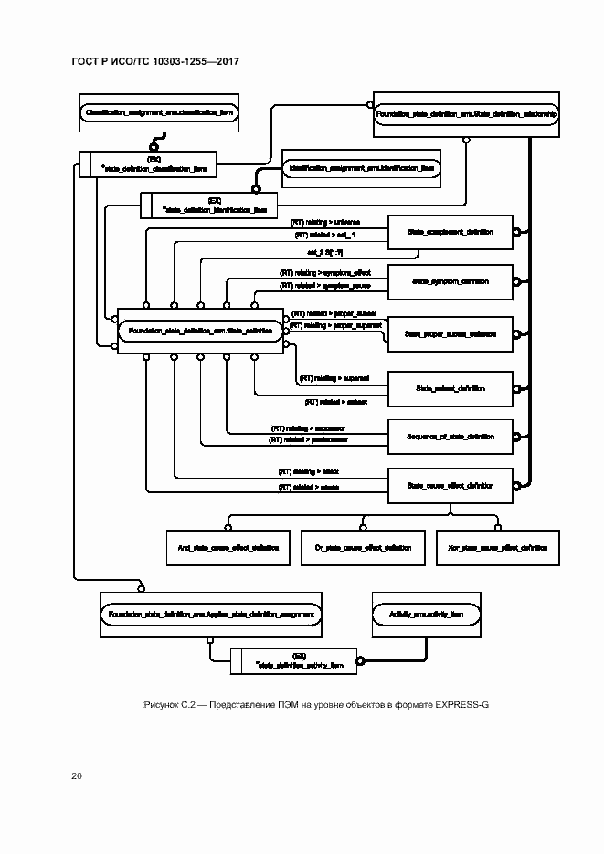
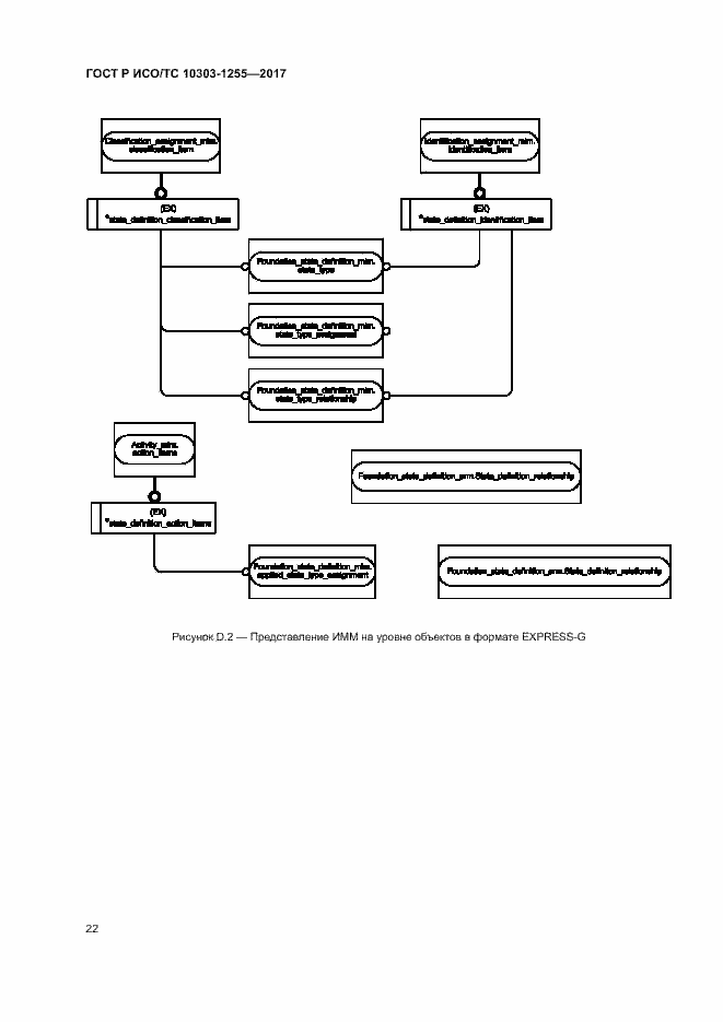
Настоящий стандарт определяет прикладной модуль «Определение состояния». В область применения настоящего стандарта входит: - определение состояния; - определение того, что необходимо, чтобы данное состояние стало действительным; - связь между двумя и более определениями состояний; - связь между определением состояния или типом состояния и изделиями, действиями, людьми или организациями, на которые влияет состояние
Связи и замены
Заменяющий:
-
Описание стандарта
ГОСТ Р ИСО/ТС 10303-1255-2017 Системы автоматизации производства и их интеграция. Представление данных об изделии и обмен этими данными. Часть 1255. Прикладной модуль. Определение состояния
Страницы стандарта































