ГОСТ Р ИСО/ТС 10303-1257-2017 Системы автоматизации производства и их интеграция. Представление данных об изделии и обмен этими данными. Часть 1257. Прикладной модуль. Параметры условия
ГОСТ Р ИСО/ТС
Скачать ГОСТ в PDF или DOC бесплатно
Основная информация
Обозначение:
ГОСТ Р ИСО/ТС 10303-1257-2017
Статус:
Действует
Тип:
ГОСТ Р ИСО/ТС
Название русское:
Системы автоматизации производства и их интеграция. Представление данных об изделии и обмен этими данными. Часть 1257. Прикладной модуль. Параметры условия
Название английское:
Industrial automation systems and integration. Product data representation and exchange. Part 1257. Application module. Condition characterized
Даты и сроки
Дата издания:
04-27-20
Дата введения в действие:
07-01-19
Дата завершения срока действия:
-
Применение и описание
Область и условия применения:
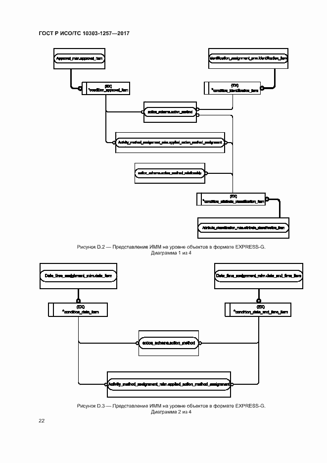
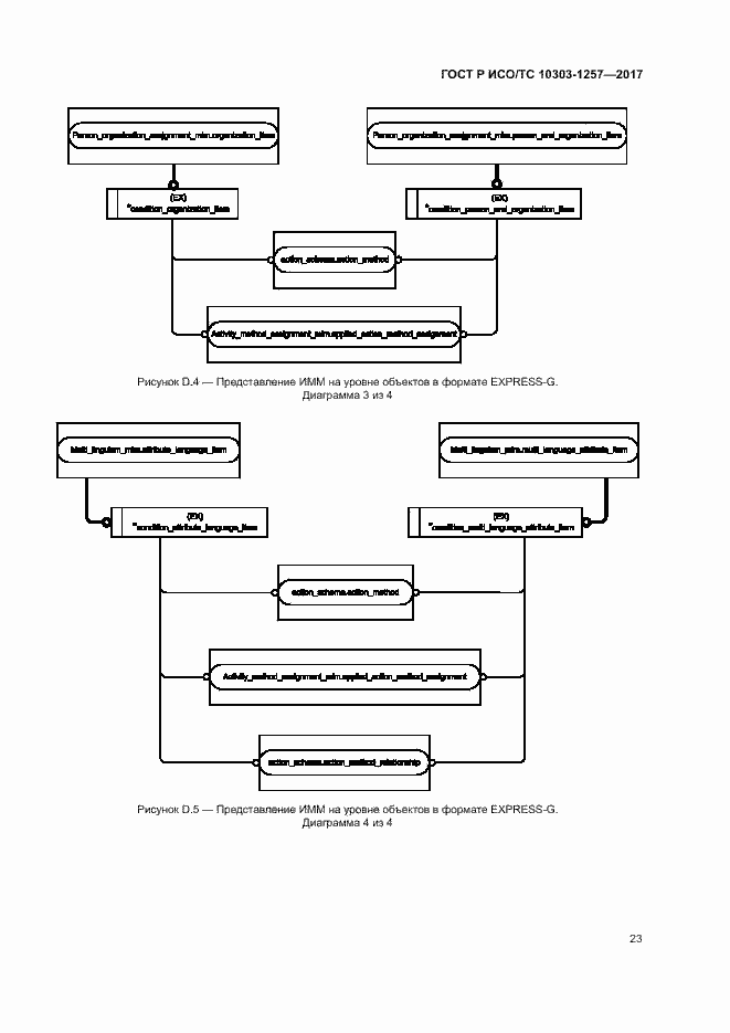
Настоящий стандарт определяет прикладной модуль «Параметры условия». В область применения настоящего стандарта входит: - задание утверждения; - информация о дате и времени; - задание обозначения; - информация о лицах и организациях; - задание свойств
Связи и замены
Заменяющий:
-
Описание стандарта
ГОСТ Р ИСО/ТС 10303-1257-2017 Системы автоматизации производства и их интеграция. Представление данных об изделии и обмен этими данными. Часть 1257. Прикладной модуль. Параметры условия
Страницы стандарта































