ГОСТ Р ИСО/ТС 10303-1260-2017 Системы автоматизации производства и их интеграция. Представление данных об изделии и обмен этими данными. Часть 1260. Прикладной модуль. Схема работ
ГОСТ Р ИСО/ТС
Скачать ГОСТ в PDF или DOC бесплатно
Основная информация
Обозначение:
ГОСТ Р ИСО/ТС 10303-1260-2017
Статус:
Действует
Тип:
ГОСТ Р ИСО/ТС
Название русское:
Системы автоматизации производства и их интеграция. Представление данных об изделии и обмен этими данными. Часть 1260. Прикладной модуль. Схема работ
Название английское:
Industrial automation systems and integration. Product data representation and exchange. Part 1260. Application module. Scheme
Даты и сроки
Дата издания:
05-20-20
Дата введения в действие:
07-01-19
Дата завершения срока действия:
-
Применение и описание
Область и условия применения:
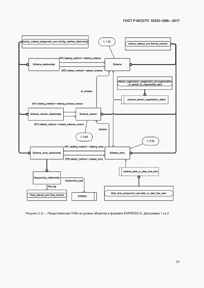
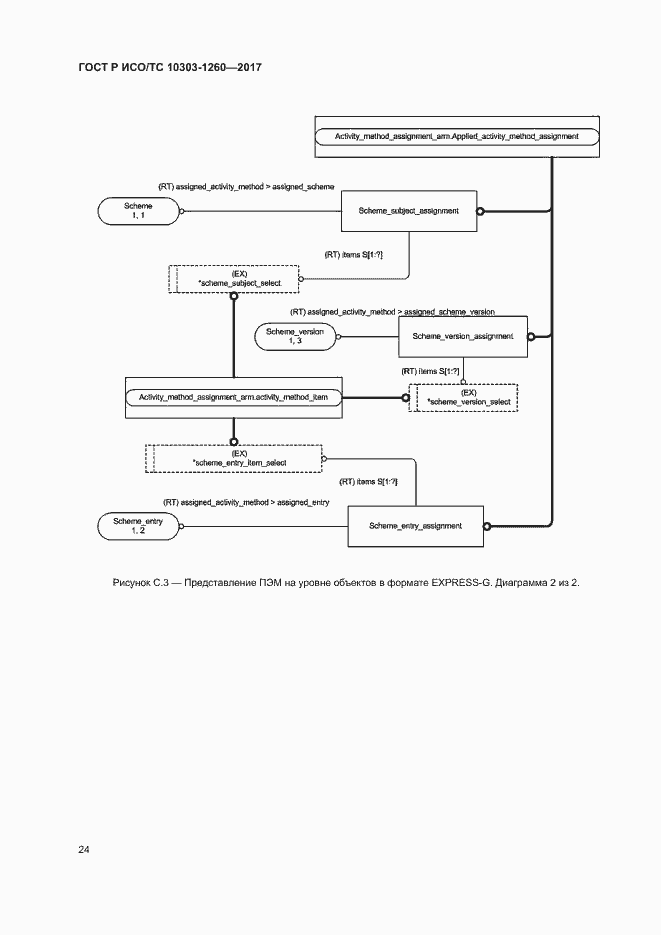
Настоящий стандарт определяет прикладной модуль «Схема работ». В область применения настоящего стандарта входит: - обозначение схем работ; - обозначение пунктов схемы работ; - связь даты и времени со схемами работ и пунктами схем работ; - определение отношений между пунктами в схеме работ, включая последовательность и зависимость; - определение отношений между схемами работ; - определение связей между пунктами схем работ и схемами работ, раскрывающими эти пункты
Связи и замены
Заменяющий:
-
Описание стандарта
ГОСТ Р ИСО/ТС 10303-1260-2017 Системы автоматизации производства и их интеграция. Представление данных об изделии и обмен этими данными. Часть 1260. Прикладной модуль. Схема работ
Страницы стандарта



































