ГОСТ Р ИСО/ТС 10303-1262-2017 Системы автоматизации производства и их интеграция. Представление данных об изделии и обмен этими данными. Часть 1262. Прикладной модуль. Спецификация задания
ГОСТ Р ИСО/ТС
Скачать ГОСТ в PDF или DOC бесплатно
Основная информация
Обозначение:
ГОСТ Р ИСО/ТС 10303-1262-2017
Статус:
Действует
Тип:
ГОСТ Р ИСО/ТС
Название русское:
Системы автоматизации производства и их интеграция. Представление данных об изделии и обмен этими данными. Часть 1262. Прикладной модуль. Спецификация задания
Название английское:
Industrial automation systems and integration. Product data representation and exchange. Part 1262. Application module. Task specification
Даты и сроки
Дата издания:
04-27-20
Дата введения в действие:
07-01-19
Дата завершения срока действия:
-
Применение и описание
Область и условия применения:
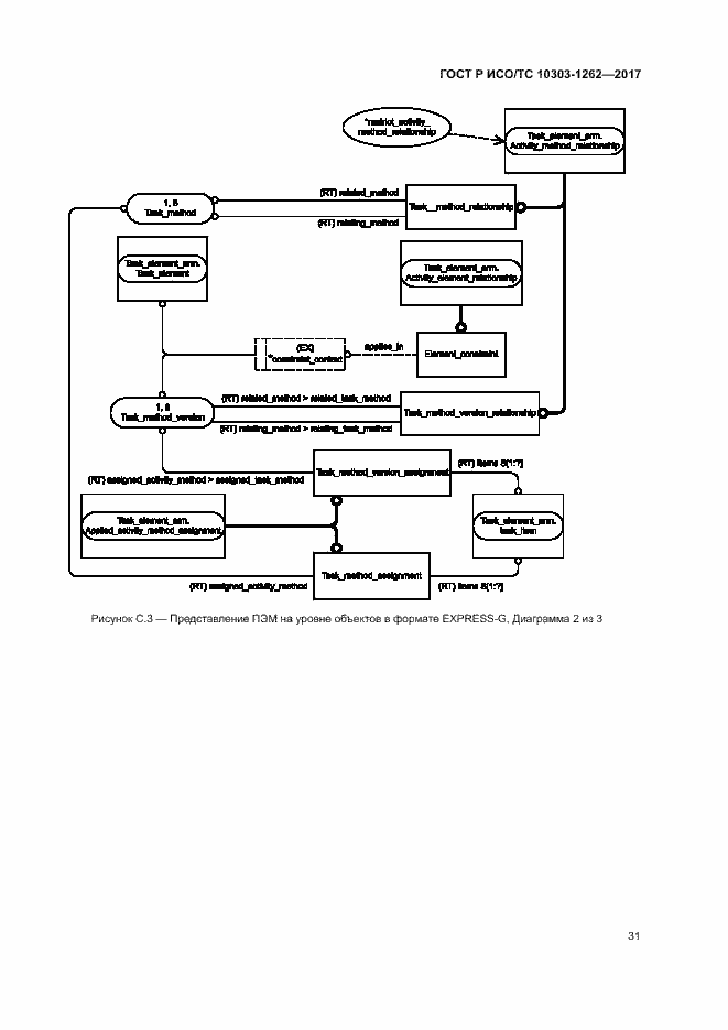
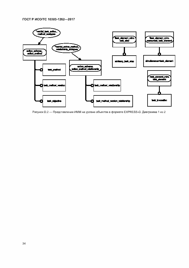
Настоящий стандарт определяет прикладной модуль «Спецификация задания». В область применения настоящего стандарта входит: - спецификация способа выполнения задачи в виде последовательности текстовых инструкций; - спецификация способа выполнения задачи в виде структурированного множества инструкций; - связь предшествующих условий со способом выполнения задачи или этапом способа выполнения задачи; - связь последующих условий со способом выполнения задачи или этапом способа выполнения задачи; - задание способа выполнения задачи
Связи и замены
Заменяющий:
-
Описание стандарта
ГОСТ Р ИСО/ТС 10303-1262-2017 Системы автоматизации производства и их интеграция. Представление данных об изделии и обмен этими данными. Часть 1262. Прикладной модуль. Спецификация задания
Страницы стандарта












































