ГОСТ Р ИСО/ТС 10303-1281-2017 Системы автоматизации производства и их интеграция. Представление данных об изделии и обмен этими данными. Часть 1281. Прикладной модуль. Характеристики элемента ресурса
ГОСТ Р ИСО/ТС
Скачать ГОСТ в PDF или DOC бесплатно
Основная информация
Обозначение:
ГОСТ Р ИСО/ТС 10303-1281-2017
Статус:
Действует
Тип:
ГОСТ Р ИСО/ТС
Название русское:
Системы автоматизации производства и их интеграция. Представление данных об изделии и обмен этими данными. Часть 1281. Прикладной модуль. Характеристики элемента ресурса
Название английское:
Industrial automation systems and integration. Product data representation and exchange. Part 1281. Application module. Resource item characterized
Даты и сроки
Дата издания:
05-25-20
Дата введения в действие:
07-01-19
Дата завершения срока действия:
-
Применение и описание
Область и условия применения:
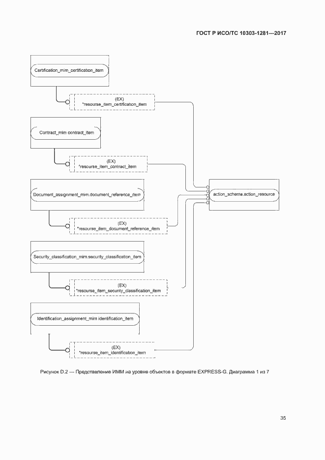
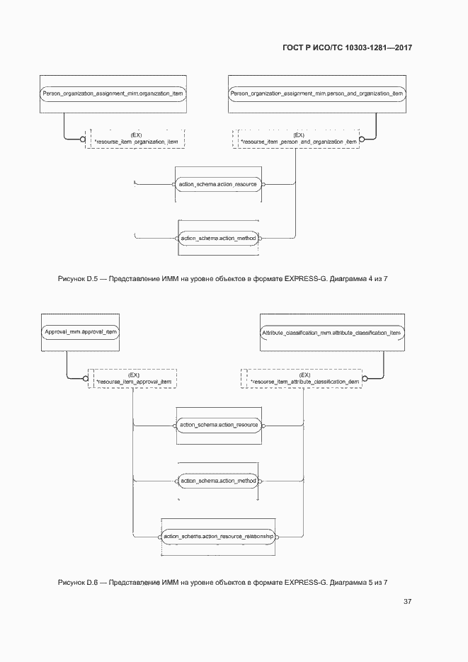
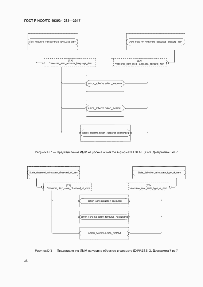
Настоящий стандарт определяет прикладной модуль «Характеристики элемента ресурса». В область применения настоящего стандарта входит: - обозначение элемента ресурса; - связь с элементом ресурса данных об утверждении, сертификации, дате, времени, ответственных лиц, грифа секретности и прочей управленческой информации; - описание условий, влияющих на достоверность информации об элементе ресурса; - связанные с элементом ресурса документы; - связанное с элементом ресурса обоснование; - связанные с элементами ресурса свойства
Связи и замены
Заменяющий:
-
Описание стандарта
ГОСТ Р ИСО/ТС 10303-1281-2017 Системы автоматизации производства и их интеграция. Представление данных об изделии и обмен этими данными. Часть 1281. Прикладной модуль. Характеристики элемента ресурса
Страницы стандарта
















































