ГОСТ Р ИСО/ТС 10303-1285-2017 Системы автоматизации производства и их интеграция. Представление данных об изделии и обмен этими данными. Часть 1285. Прикладной модуль. Параметры запроса на работу
ГОСТ Р ИСО/ТС
Скачать ГОСТ в PDF или DOC бесплатно
Основная информация
Обозначение:
ГОСТ Р ИСО/ТС 10303-1285-2017
Статус:
Действует
Тип:
ГОСТ Р ИСО/ТС
Название русское:
Системы автоматизации производства и их интеграция. Представление данных об изделии и обмен этими данными. Часть 1285. Прикладной модуль. Параметры запроса на работу
Название английское:
Industrial automation systems and integration. Product data representation and exchange. Part 1285. Application module. Work request characterized
Даты и сроки
Дата издания:
06-25-20
Дата введения в действие:
07-01-19
Дата завершения срока действия:
-
Применение и описание
Область и условия применения:
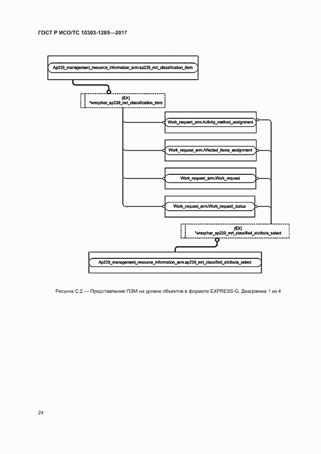
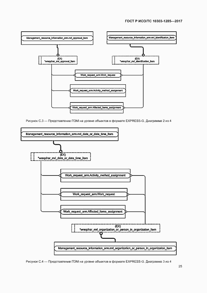
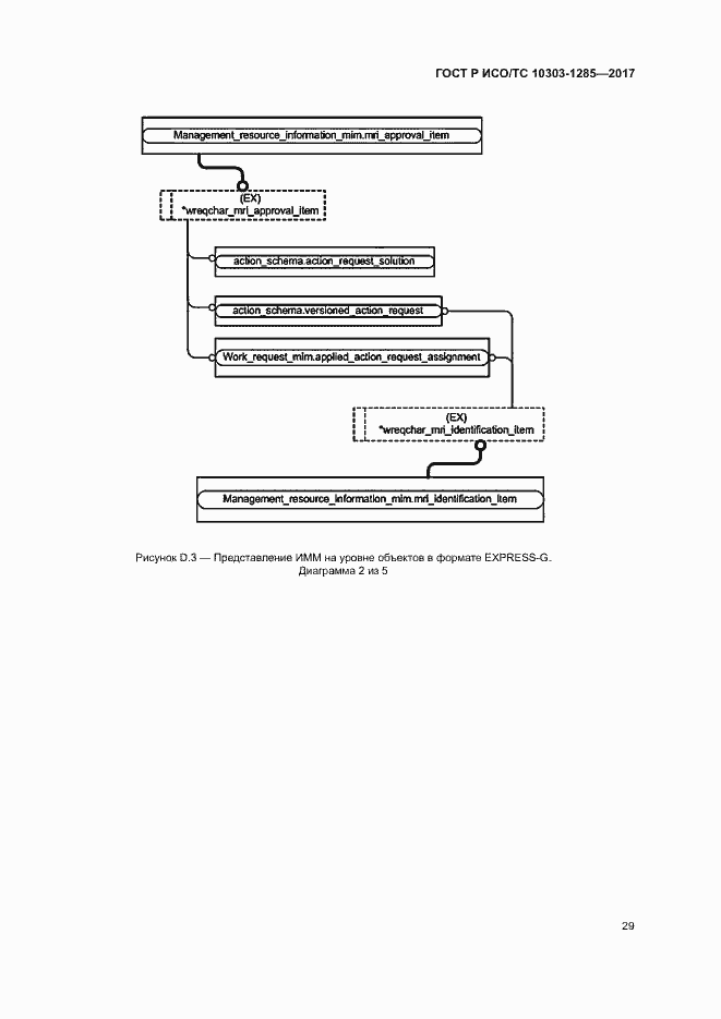
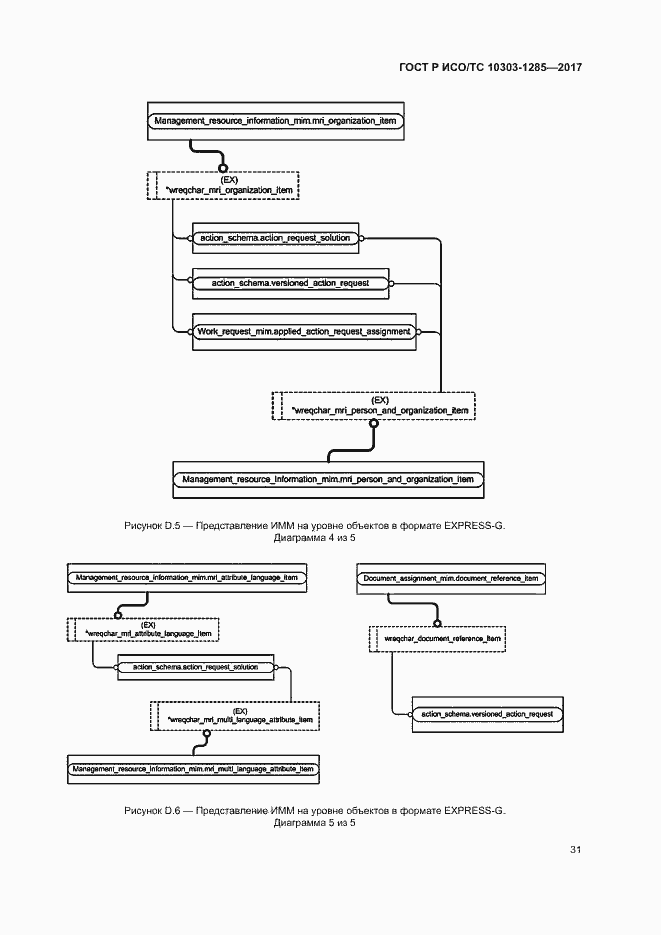
Настоящий стандарт определяет прикладной модуль «Параметры запроса на работу». В область применения настоящего стандарта входит: - спецификация определений, необходимых для задания запросам на работу или классу запросов на работу информации о ресурсах управления; - спецификация определений, необходимых для классификации запросов на работу; - классификация запросов на работу. В область применения настоящего стандарта не входит определение классов запросов на работу
Связи и замены
Заменяющий:
-
Описание стандарта
ГОСТ Р ИСО/ТС 10303-1285-2017 Системы автоматизации производства и их интеграция. Представление данных об изделии и обмен этими данными. Часть 1285. Прикладной модуль. Параметры запроса на работу
Страницы стандарта







































