ГОСТ Р ИСО/ТС 10303-1294-2017 Системы автоматизации производства и их интеграция. Представление данных об изделии и обмен этими данными. Часть 1294. Прикладной модуль. Жизненный цикл интерфейса
ГОСТ Р ИСО/ТС
Скачать ГОСТ в PDF или DOC бесплатно
Основная информация
Обозначение:
ГОСТ Р ИСО/ТС 10303-1294-2017
Статус:
Действует
Тип:
ГОСТ Р ИСО/ТС
Название русское:
Системы автоматизации производства и их интеграция. Представление данных об изделии и обмен этими данными. Часть 1294. Прикладной модуль. Жизненный цикл интерфейса
Название английское:
Industrial automation systems and integration. Product data representation and exchange. Part 1294. Application module. Interface lifecycle
Даты и сроки
Дата издания:
06-25-20
Дата введения в действие:
07-01-19
Дата завершения срока действия:
-
Применение и описание
Область и условия применения:
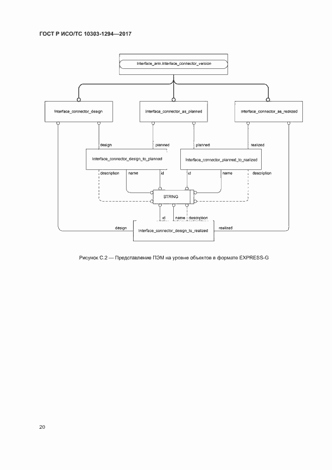
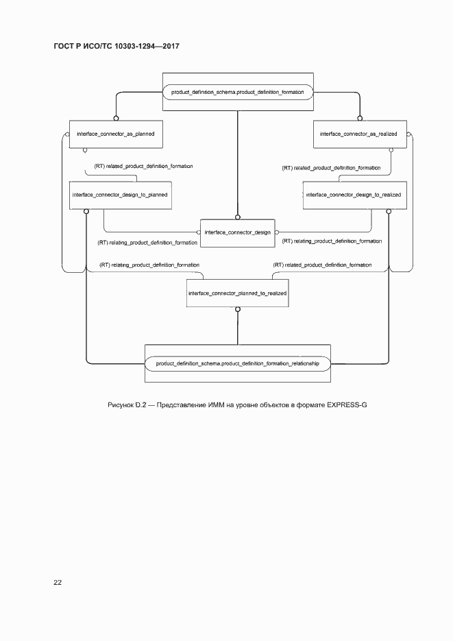
Настоящий стандарт определяет прикладной модуль «Жизненный цикл интерфейса». В область применения настоящего стандарта входит: - обозначение этапа жизненного цикла (разработанный, планируемый в производстве или изготовленный) интерфейсного соединителя, являющегося изделием или частью изделия, взаимодействующим с одним или более другими изделиями; - связь между рабочим проектом интерфейса, планируемым в производстве интерфейсом и изготовленным (существующим в действительности) интерфейсом
Связи и замены
Заменяющий:
-
Описание стандарта
ГОСТ Р ИСО/ТС 10303-1294-2017 Системы автоматизации производства и их интеграция. Представление данных об изделии и обмен этими данными. Часть 1294. Прикладной модуль. Жизненный цикл интерфейса
Страницы стандарта































