ГОСТ Р ИСО/ТС 10303-1296-2017 Системы автоматизации производства и их интеграция. Представление данных об изделии и обмен этими данными. Часть 1296. Прикладной модуль. Характеристики оценки условия
ГОСТ Р ИСО/ТС
Скачать ГОСТ в PDF или DOC бесплатно
Основная информация
Обозначение:
ГОСТ Р ИСО/ТС 10303-1296-2017
Статус:
Действует
Тип:
ГОСТ Р ИСО/ТС
Название русское:
Системы автоматизации производства и их интеграция. Представление данных об изделии и обмен этими данными. Часть 1296. Прикладной модуль. Характеристики оценки условия
Название английское:
Industrial automation systems and integration. Product data representation and exchange. Part 1296. Application module. Condition evaluation characterized
Даты и сроки
Дата издания:
06-25-20
Дата введения в действие:
07-01-19
Дата завершения срока действия:
-
Применение и описание
Область и условия применения:
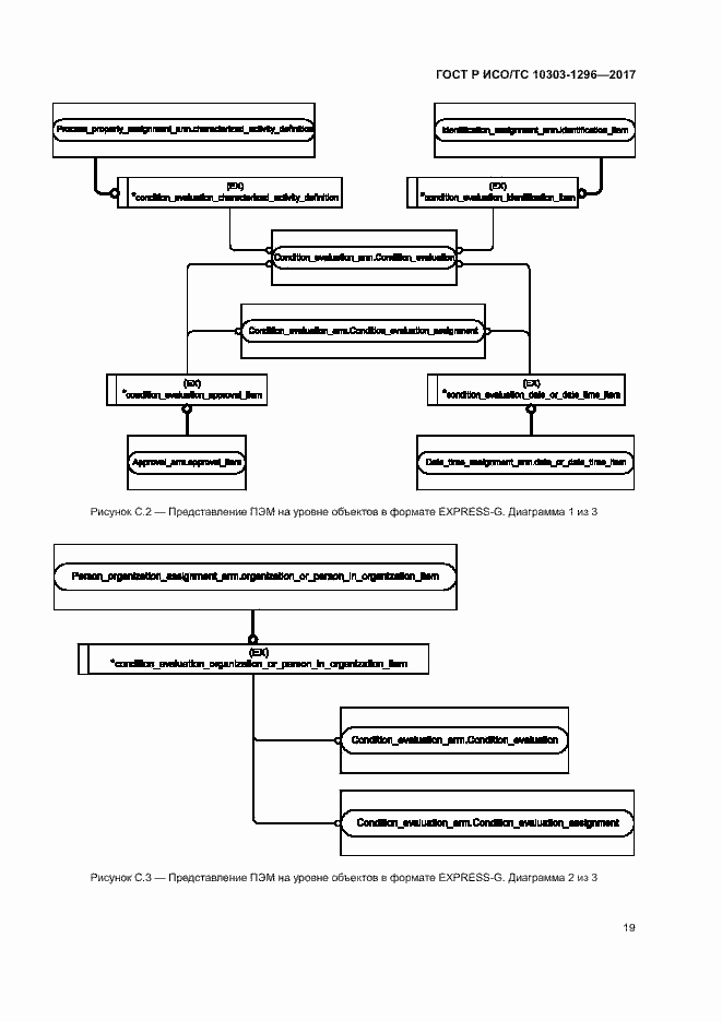
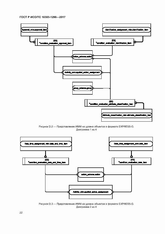
Настоящий стандарт определяет прикладной модуль «Характеристики оценки условия». В область применения настоящего стандарта входит: - задание утверждения; - информация о дате и времени; - задание обозначения; - информация о сотруднике и организации; - задание свойств. В область применения настоящего стандарта не входит: - подробное описание оценки и ее параметров; - классификации
Связи и замены
Заменяющий:
-
Описание стандарта
ГОСТ Р ИСО/ТС 10303-1296-2017 Системы автоматизации производства и их интеграция. Представление данных об изделии и обмен этими данными. Часть 1296. Прикладной модуль. Характеристики оценки условия
Страницы стандарта































