ГОСТ IEC 61508-3-2018 Функциональная безопасность систем электрических, электронных, программируемых электронных, связанных с безопасностью. Часть 3. Требования к программному обеспечению
ГОСТ МЭК
Скачать ГОСТ в PDF или DOC бесплатно
Основная информация
Обозначение:
ГОСТ IEC 61508-3-2018
Статус:
Действует
Тип:
ГОСТ МЭК
Название русское:
Функциональная безопасность систем электрических, электронных, программируемых электронных, связанных с безопасностью. Часть 3. Требования к программному обеспечению
Название английское:
Functional safety of electrical, electronic, programmable electronic safety-related systems. Part 3. Software requirements
Даты и сроки
Дата регистрации:
05-30-18
Дата издания:
09-18-18
Дата введения в действие:
07-01-19
Применение и описание
Область и условия применения:
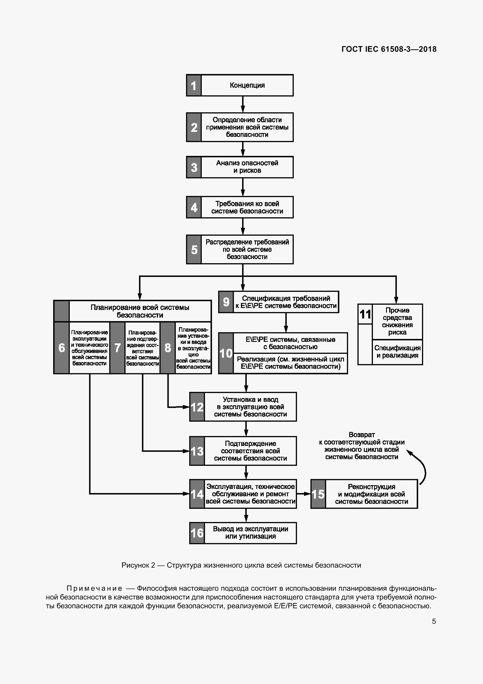
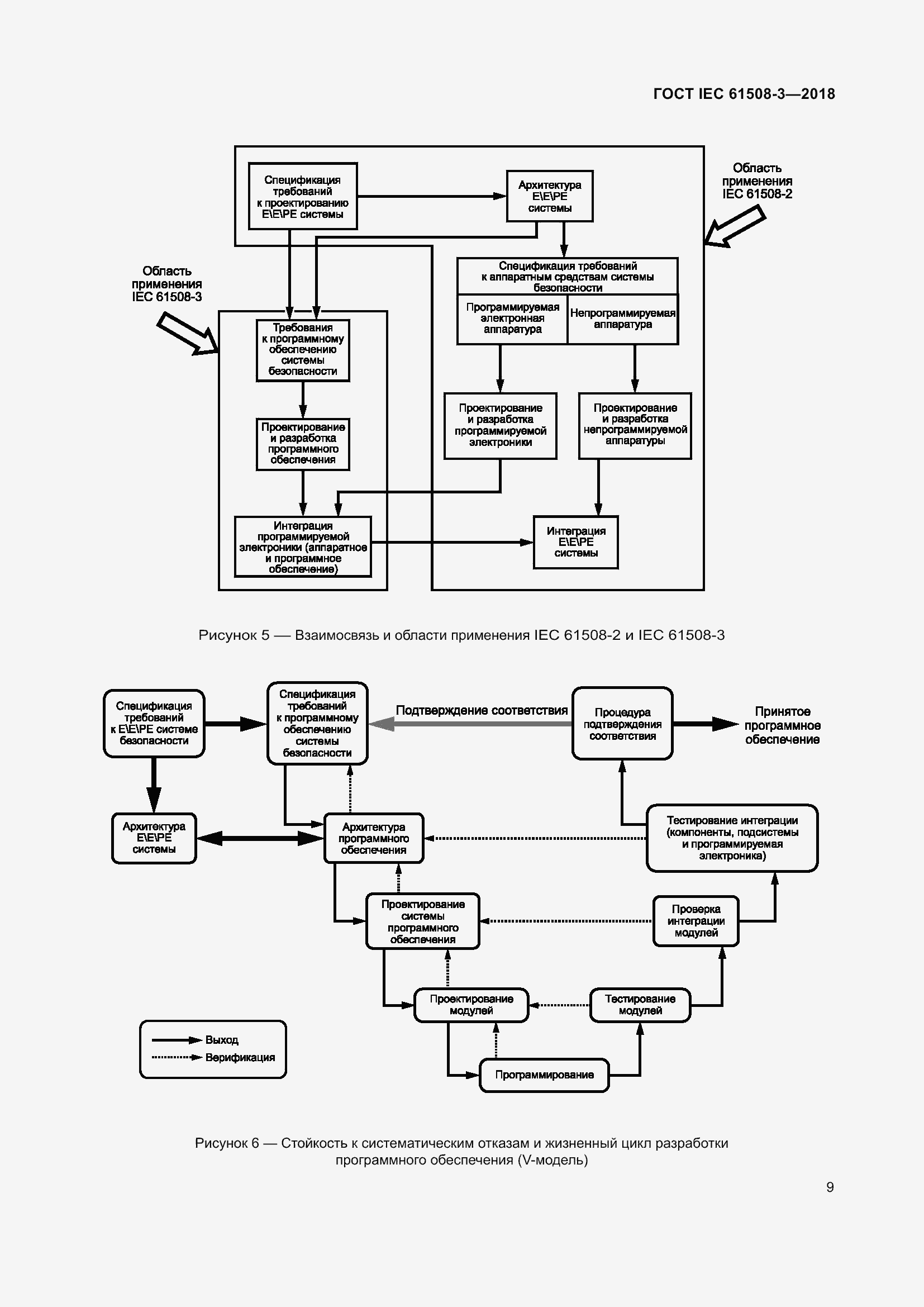
Настоящий стандарт: - применяется совместно с IEC 61508-1 и IEC 61508-2; - применяется к любому программному обеспечению, являющемуся частью системы, связанной с безопасностью, либо используемому для разработки системы, связанной с безопасностью, в области применения IEC 61508-1 и IEC 61508-2. Такое программное обеспечение называется программным обеспечением, связанным с безопасностью. Программное обеспечение, связанное с безопасностью, включает в себя операционные системы, системное программное обеспечение, программы, используемые в коммуникационных сетях, интерфейсы пользователей и обслуживающего персонала, встроенные программно-аппаратные средства, а также прикладные программы; - задает конкретные требования к инструментальным средствам поддержки, используемым для разрабатываемой и конфигурируемой системы, связанной с безопасностью, в соответствии с IEC 61508-1 и IEC 61508-2; - предусматривает определение функции безопасности и стойкости к систематическим отказам программного обеспечения
Описание стандарта
ГОСТ IEC 61508-3-2018 Функциональная безопасность систем электрических, электронных, программируемых электронных, связанных с безопасностью. Часть 3. Требования к программному обеспечению
Страницы стандарта



















































































































Приложение №1: Поправка к ГОСТ IEC 61508-3-2018 Обозначение: Поправка к ГОСТ IEC 61508-3-2018 Дата введения в действие: 11.09.2023
