ГОСТ Р ИСО/ТС 10303-1122-2014 Системы автоматизации производства и их интеграция. Представление данных об изделии и обмен этими данными. Часть 1122. Прикладной модуль. Задание документа
ГОСТ Р ИСО/ТС
Скачать ГОСТ в PDF или DOC бесплатно
Основная информация
Обозначение:
ГОСТ Р ИСО/ТС 10303-1122-2014
Статус:
Действует
Тип:
ГОСТ Р ИСО/ТС
Название русское:
Системы автоматизации производства и их интеграция. Представление данных об изделии и обмен этими данными. Часть 1122. Прикладной модуль. Задание документа
Название английское:
Industrial automation systems and integration. Product data representation and exchange. Part 1122. Application module. Document assignment
Даты и сроки
Дата издания:
05-20-20
Дата введения в действие:
08-01-15
Дата завершения срока действия:
-
Применение и описание
Область и условия применения:
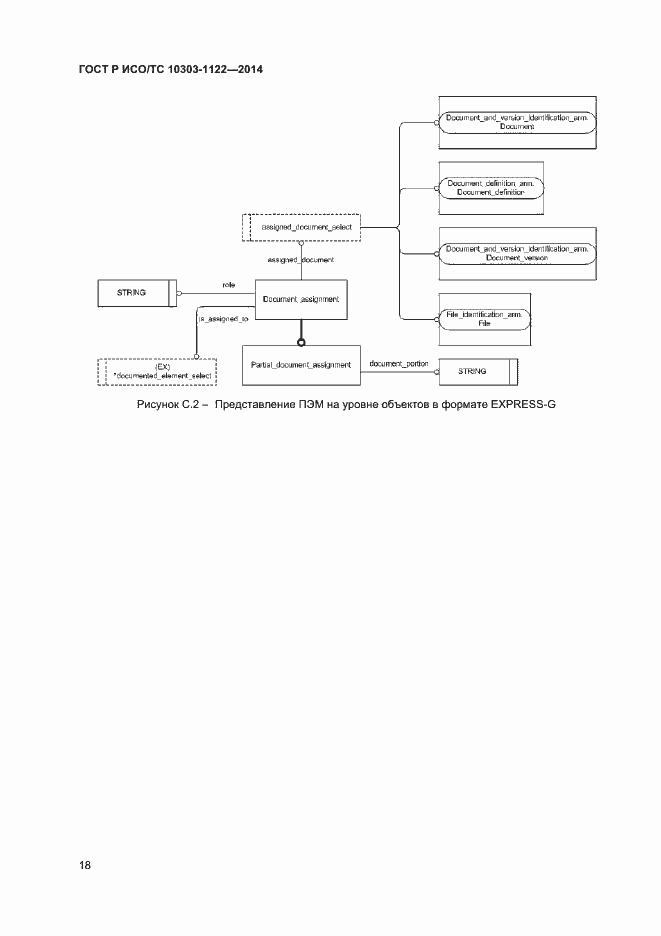
Настоящий стандарт определяет прикладной модуль «Задание документа». В область применения настоящего стандарта входят: - задание документов, связанных с данными об изделии или с данными о действии; - задание частей или разделов документов, связанных с данными об изделии или с данными о действии
Связи и замены
Заменяющий:
-
Описание стандарта
ГОСТ Р ИСО/ТС 10303-1122-2014 Системы автоматизации производства и их интеграция. Представление данных об изделии и обмен этими данными. Часть 1122. Прикладной модуль. Задание документа
Страницы стандарта


























