ГОСТ Р ИСО/ТС 10303-1217-2013 Системы автоматизации производства и их интеграция. Представление данных об изделии и обмен этими данными. Часть 1217. Прикладной модуль. Зонная схема деления
ГОСТ Р ИСО/ТС
Скачать ГОСТ в PDF или DOC бесплатно
Основная информация
Обозначение:
ГОСТ Р ИСО/ТС 10303-1217-2013
Статус:
Действует
Тип:
ГОСТ Р ИСО/ТС
Название русское:
Системы автоматизации производства и их интеграция. Представление данных об изделии и обмен этими данными. Часть 1217. Прикладной модуль. Зонная схема деления
Название английское:
Industrial automation systems and integration. Product data representation and exchange. Part 1217. Application module. Zonal breakdown
Даты и сроки
Дата издания:
05-29-20
Дата введения в действие:
08-01-14
Дата завершения срока действия:
-
Применение и описание
Область и условия применения:
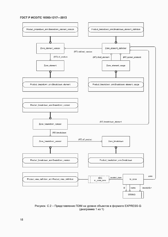
Настоящий стандарт определяет прикладной модуль «Зонная схема деления». Требования настоящего стандарта распространяются на: -идентификацию зонных схем деления изделия; -идентификацию элементов, из которых состоит зонная схема деления; -идентификацию связей типа «предок - потомок» между элементами зонной схемы деления; -взаимосвязи между элементами в разных зонных схемах деления; -представление того, как элемент зонной схемы деления реализован в изделии
Связи и замены
Заменяющий:
-
Описание стандарта
ГОСТ Р ИСО/ТС 10303-1217-2013 Системы автоматизации производства и их интеграция. Представление данных об изделии и обмен этими данными. Часть 1217. Прикладной модуль. Зонная схема деления
Страницы стандарта


























