ГОСТ Р ИСО/ТС 10303-1245-2015 Системы автоматизации производства и их интеграция. Представление данных об изделии и обмен этими данными. Часть 1245. Прикладной модуль. Категорирование сотрудников
ГОСТ Р ИСО/ТС
Скачать ГОСТ в PDF или DOC бесплатно
Основная информация
Обозначение:
ГОСТ Р ИСО/ТС 10303-1245-2015
Статус:
Действует
Тип:
ГОСТ Р ИСО/ТС
Название русское:
Системы автоматизации производства и их интеграция. Представление данных об изделии и обмен этими данными. Часть 1245. Прикладной модуль. Категорирование сотрудников
Название английское:
Industrial automation systems and integration. Product data representation and exchange. Part 1245. Application module. Type of person
Даты и сроки
Дата издания:
04-27-20
Дата введения в действие:
11-01-16
Дата завершения срока действия:
-
Применение и описание
Область и условия применения:
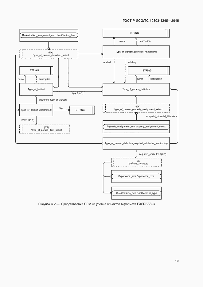
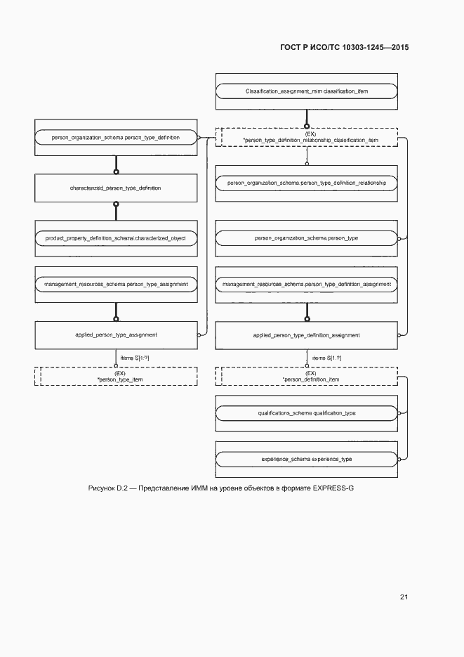
Настоящий стандарт определяет прикладной модуль «Категорирование сотрудников». В область применения настоящего стандарта входят: - определение типа сотрудника; - связи между определениями типов сотрудников; - связь типа сотрудника, играющего некоторую роль, с данными о действии или данными об изделии; - классификация типов сотрудников; - спецификация свойств, требуемых для сотрудников данного типа, включаю квалификации и опыт
Связи и замены
Заменяющий:
-
Описание стандарта
ГОСТ Р ИСО/ТС 10303-1245-2015 Системы автоматизации производства и их интеграция. Представление данных об изделии и обмен этими данными. Часть 1245. Прикладной модуль. Категорирование сотрудников
Страницы стандарта



























