ГОСТ Р ИСО/ТС 10303-1261-2012 Системы автоматизации производства и их интеграция. Представление данных об изделии и обмен этими данными. Часть 1261. Прикладной модуль. Реализация способа выполнения действия
ГОСТ Р ИСО/ТС
Скачать ГОСТ в PDF или DOC бесплатно
Основная информация
Обозначение:
ГОСТ Р ИСО/ТС 10303-1261-2012
Статус:
Действует
Тип:
ГОСТ Р ИСО/ТС
Название русское:
Системы автоматизации производства и их интеграция. Представление данных об изделии и обмен этими данными. Часть 1261. Прикладной модуль. Реализация способа выполнения действия
Название английское:
Industrial automation systems and their integration. Product data representation and exchange. Part 1261. Application module. Activity method implementation
Даты и сроки
Дата издания:
05-20-20
Дата введения в действие:
07-01-13
Дата завершения срока действия:
-
Применение и описание
Область и условия применения:
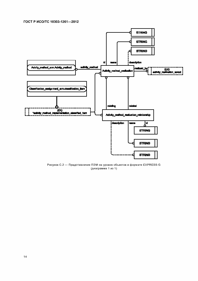
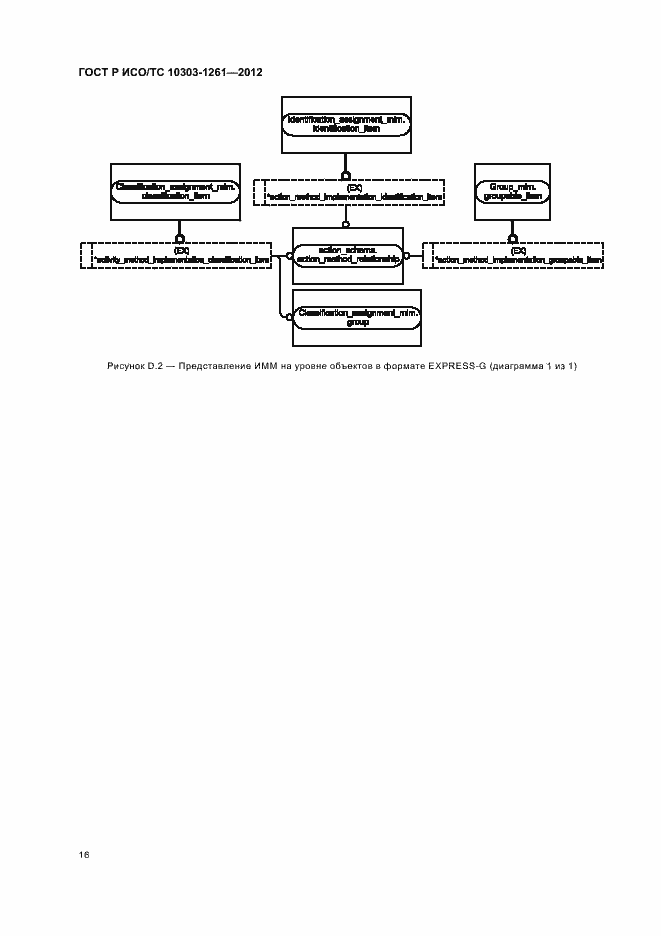
Настоящий стандарт определяет прикладной модуль «Реализация способа выполнения действия». Требования настоящего стандарта распространяются на возможность связывания дополнительной информации со способом выполнения действия
Связи и замены
Заменяющий:
-
Описание стандарта
ГОСТ Р ИСО/ТС 10303-1261-2012 Системы автоматизации производства и их интеграция. Представление данных об изделии и обмен этими данными. Часть 1261. Прикладной модуль. Реализация способа выполнения действия
Страницы стандарта























