ГОСТ Р ИСО/ТС 10303-1298-2012 Системы автоматизации производства и их интеграция. Представление данных об изделии и обмен этими данными. Часть 1298. Прикладной модуль. Задание параметров и классификация способов выполнения действий
ГОСТ Р ИСО/ТС
Скачать ГОСТ в PDF или DOC бесплатно
Основная информация
Обозначение:
ГОСТ Р ИСО/ТС 10303-1298-2012
Статус:
Действует
Тип:
ГОСТ Р ИСО/ТС
Название русское:
Системы автоматизации производства и их интеграция. Представление данных об изделии и обмен этими данными. Часть 1298. Прикладной модуль. Задание параметров и классификация способов выполнения действий
Название английское:
Industrial automation systems and integration. Product data representation and exchange. Part 1298. Application module. Activity method characterized
Даты и сроки
Дата издания:
07-14-20
Дата введения в действие:
07-01-13
Дата завершения срока действия:
-
Применение и описание
Область и условия применения:
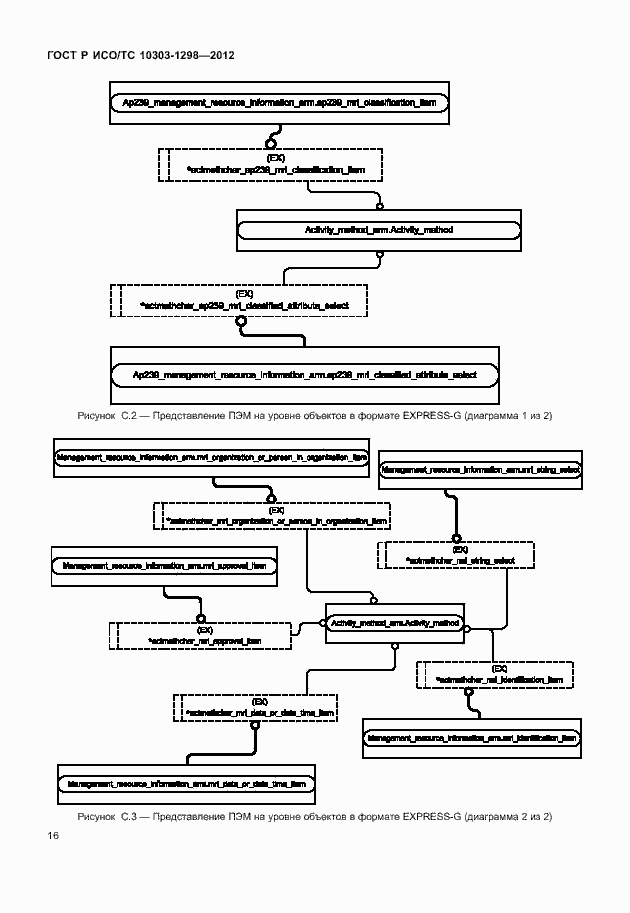
Настоящий стандарт определяет прикладной модуль «Задание параметров и классификация способов выполнения действий». Требования настоящего стандарта распространяются на: - спецификацию определений, необходимых для задания информации о ресурсах управления для способа выполнения действия или класса способов выполнения действия; - спецификацию определений, необходимых для классификации способа выполнения действия; - классификацию способа выполнения действия
Связи и замены
Заменяющий:
-
Описание стандарта
ГОСТ Р ИСО/ТС 10303-1298-2012 Системы автоматизации производства и их интеграция. Представление данных об изделии и обмен этими данными. Часть 1298. Прикладной модуль. Задание параметров и классификация способов выполнения действий
Страницы стандарта



























