ГОСТ Р ИСО/ТС 10303-1401-2014 Системы автоматизации производства и их интеграция. Представление данных об изделии и обмен этими данными. Часть 1401. Прикладной модуль. Наблюдаемая внешняя среда изделия
ГОСТ Р ИСО/ТС
Скачать ГОСТ в PDF или DOC бесплатно
Основная информация
Обозначение:
ГОСТ Р ИСО/ТС 10303-1401-2014
Статус:
Действует
Тип:
ГОСТ Р ИСО/ТС
Название русское:
Системы автоматизации производства и их интеграция. Представление данных об изделии и обмен этими данными. Часть 1401. Прикладной модуль. Наблюдаемая внешняя среда изделия
Название английское:
Industrial automation systems and integration. Product data representation and exchange. Part 1401. Application module. Product environment observed
Даты и сроки
Дата издания:
05-18-20
Дата введения в действие:
10-01-15
Дата завершения срока действия:
-
Применение и описание
Область и условия применения:
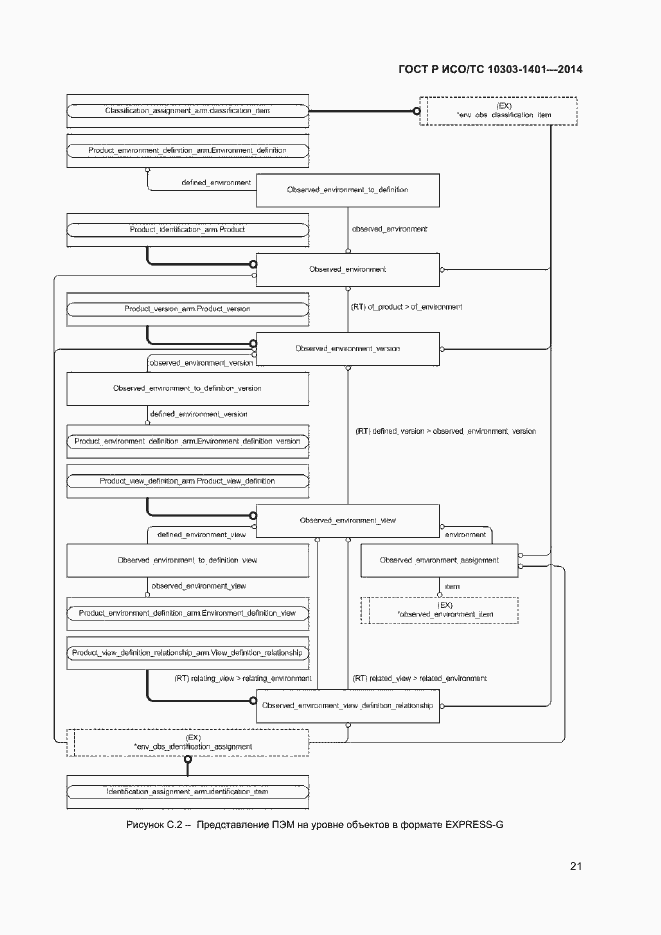
Настоящий стандарт определяет прикладной модуль «Наблюдаемая внешняя среда изделия». В область применения настоящего стандарта входят: - обозначение исторической записи о наблюдениях окружающей среды; - множество наблюдений окружающей среды. В область применения настоящего стандарта не входит: - процесс, посредством которого определялась окружающая среда
Связи и замены
Заменяющий:
-
Описание стандарта
ГОСТ Р ИСО/ТС 10303-1401-2014 Системы автоматизации производства и их интеграция. Представление данных об изделии и обмен этими данными. Часть 1401. Прикладной модуль. Наблюдаемая внешняя среда изделия
Страницы стандарта































