ГОСТ Р ИСО/ТС 10303-1433-2013 Системы автоматизации производства и их интеграция. Представление данных об изделии и обмен этими данными. Часть 1433. Прикладной модуль. Управление проектом
ГОСТ Р ИСО/ТС
Скачать ГОСТ в PDF или DOC бесплатно
Основная информация
Обозначение:
ГОСТ Р ИСО/ТС 10303-1433-2013
Статус:
Действует
Тип:
ГОСТ Р ИСО/ТС
Название русское:
Системы автоматизации производства и их интеграция. Представление данных об изделии и обмен этими данными. Часть 1433. Прикладной модуль. Управление проектом
Название английское:
Industrial automation systems and integration. Product data representation and exchange. Part 1433. Application module. Project management
Даты и сроки
Дата издания:
07-30-14
Дата введения в действие:
09-01-14
Дата завершения срока действия:
-
Применение и описание
Область и условия применения:
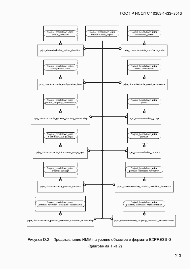
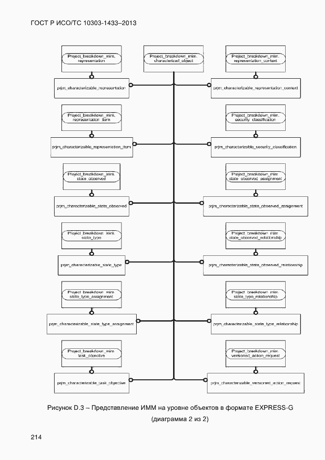
Настоящий стандарт определяет прикладной модуль «Управление проектом». Требования настоящего стандарта распространяются на: - положения, относящиеся к области применения прикладного модуля «Структура организации», определенного в ИСО/ТС 10303-1435; - положения, относящиеся к области применения прикладного модуля «Схема организации проекта», определенного в ИСО/ТС 10303-1436; - положения, относящиеся к области применения прикладного модуля «График», определенного в ИСО/ТС 10303-1437; - положения, относящиеся к области применения прикладного модуля «Структура работы», определенного в ИСО/ТС 10303-1438; - средства, применяемые для включения организационной информации в состав данных об управлении проектом; - средства, применяемые для включения информации о схеме деления проекта в состав данных об управлении проектом; - средства, применяемые для включения информации о структуре работ в состав данных об управлении проектом. Требования настоящего стандарта не распространяются на: - управление проблемами; - управление рисками; - системное моделирование
Связи и замены
Заменяющий:
-
Описание стандарта
ГОСТ Р ИСО/ТС 10303-1433-2013 Системы автоматизации производства и их интеграция. Представление данных об изделии и обмен этими данными. Часть 1433. Прикладной модуль. Управление проектом
Страницы стандарта








































































































































































































































