ГОСТ Р ИСО 10303-203-2003 Системы автоматизации производства и их интеграция. Представление данных об изделии и обмен этими данными. Часть 203. Прикладной протокол. Проекты с управляемой конфигурацией
ГОСТ Р ИСО
Скачать ГОСТ в PDF или DOC бесплатно
Основная информация
Обозначение:
ГОСТ Р ИСО 10303-203-2003
Статус:
Действует
Тип:
ГОСТ Р ИСО
Название русское:
Системы автоматизации производства и их интеграция. Представление данных об изделии и обмен этими данными. Часть 203. Прикладной протокол. Проекты с управляемой конфигурацией
Название английское:
Industrial automation systems and integration. Product data representation and exchange. Part 203. Application protocol. Configuration controlled design
Даты и сроки
Дата издания:
01-09-04
Дата введения в действие:
07-01-04
Дата завершения срока действия:
-
Применение и описание
Область и условия применения:
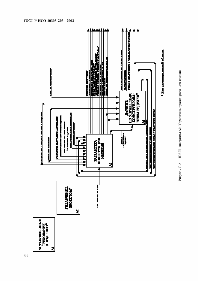
Настоящий стандарт определяет интегрированные ресурсы, необходимые для описания области обмена данными между прикладными системами и информационных требований для трехмерных конструкций (проектов) механических деталей и сборочных единиц. Конфигурация в этом контексте охватывает только данные и процессы, которые управляют трехмерными данными о конструкции изделия. Понятие обмена используется с целью распространения области применения стандарта только на данные, используемые как часть трехмерного определения изделия. Организации, обменивающиеся данными в соответствии с настоящим стандартом, могут быть связаны договорными отношениями, которые в стандарте не рассмотрены
Связи и замены
Заменяющий:
-
Описание стандарта
ГОСТ Р ИСО 10303-203-2003 Системы автоматизации производства и их интеграция. Представление данных об изделии и обмен этими данными. Часть 203. Прикладной протокол. Проекты с управляемой конфигурацией
Страницы стандарта


















































































































































































































































































































