ГОСТ Р ИСО 10303-44-2002 Системы автоматизации производства и их интеграция. Представление данных об изделии и обмен этими данными. Часть 44. Интегрированные обобщенные ресурсы. Конфигурация структуры изделия
ГОСТ Р ИСО
Скачать ГОСТ в PDF или DOC бесплатно
Основная информация
Обозначение:
ГОСТ Р ИСО 10303-44-2002
Статус:
Заменен
Тип:
ГОСТ Р ИСО
Название русское:
Системы автоматизации производства и их интеграция. Представление данных об изделии и обмен этими данными. Часть 44. Интегрированные обобщенные ресурсы. Конфигурация структуры изделия
Название английское:
Industrial automation systems and integration. Product data representation and exchange. Part 44. Integrated generic resources. Product structure configuration
Даты и сроки
Дата издания:
03-11-03
Дата введения в действие:
07-01-03
Дата завершения срока действия:
01-01-23
Применение и описание
Область и условия применения:
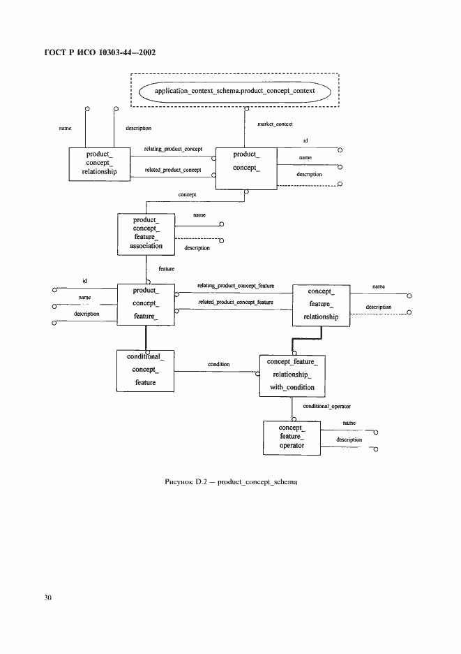
Настоящий стандарт устанавливает конструкции ресурсов для управления структурой и конфигурацией изделия во время его жизненного цикла. Настоящий стандарт определяет: - отношения между комплектующими и сборочными единицами (узлами) изделий; - отношения между изделиями и их комплектующими, получаемыми в результате изменений других изделий; - описание изделия в соответствии с требованиями потребителя; - зависимости между техническими требованиями (спецификациями) к изделию для представления потребителю возможных вариантов изделия; - управление структурой конфигурации сборочных единиц и комплектующих, запланированной для производства; - декомпозицию изделия для обеспечения различных работ в жизненном цикле изделия; - множество вариантов одного изделия, эквивалентных по форме, монтажу и функциональному назначению. Настоящий стандарт не определяет: - отношения между различными описаниями одного изделия; - административные работы в жизненном цикле изделия, связанные с приемкой, классификацией уровня доступа (грифа секретности), договорными соглашениями и организациями-поставщиками; - процесс внесения изменения в изделия, включая обоснование изменения и вид изменения; - решения, принимаемые в жизненном цикле изделия, и их обоснования; - физические соединения между комплектующими изделия; - свойства, которые может иметь составная часть изделия; - множество вариантов одного изделия, не эквивалентных по форме, монтажу и функциональному назначению
Связи и замены
Заменяющий:
ГОСТ Р ИСО 10303-44-2022
Описание стандарта
ГОСТ Р ИСО 10303-44-2002 Системы автоматизации производства и их интеграция. Представление данных об изделии и обмен этими данными. Часть 44. Интегрированные обобщенные ресурсы. Конфигурация структуры изделия
Страницы стандарта





















































