ГОСТ Р ИСО 10303-46-2002 Системы автоматизации производства и их интеграция. Представление данных об изделии и обмен этими данными. Часть 46. Интегрированные обобщенные ресурсы. Визуальное представление
ГОСТ Р ИСО
Скачать ГОСТ в PDF или DOC бесплатно
Основная информация
Обозначение:
ГОСТ Р ИСО 10303-46-2002
Статус:
Действует
Тип:
ГОСТ Р ИСО
Название русское:
Системы автоматизации производства и их интеграция. Представление данных об изделии и обмен этими данными. Часть 46. Интегрированные обобщенные ресурсы. Визуальное представление
Название английское:
Industrial automation systems and integration. Product data representation and exchange. Part 46. Integrated generic resources. Visual presentation
Даты и сроки
Дата издания:
03-27-03
Дата введения в действие:
07-01-03
Дата завершения срока действия:
-
Применение и описание
Область и условия применения:
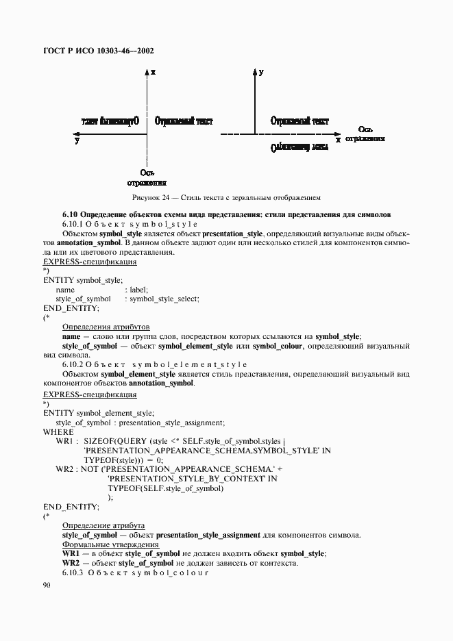
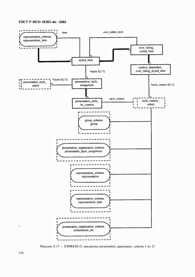
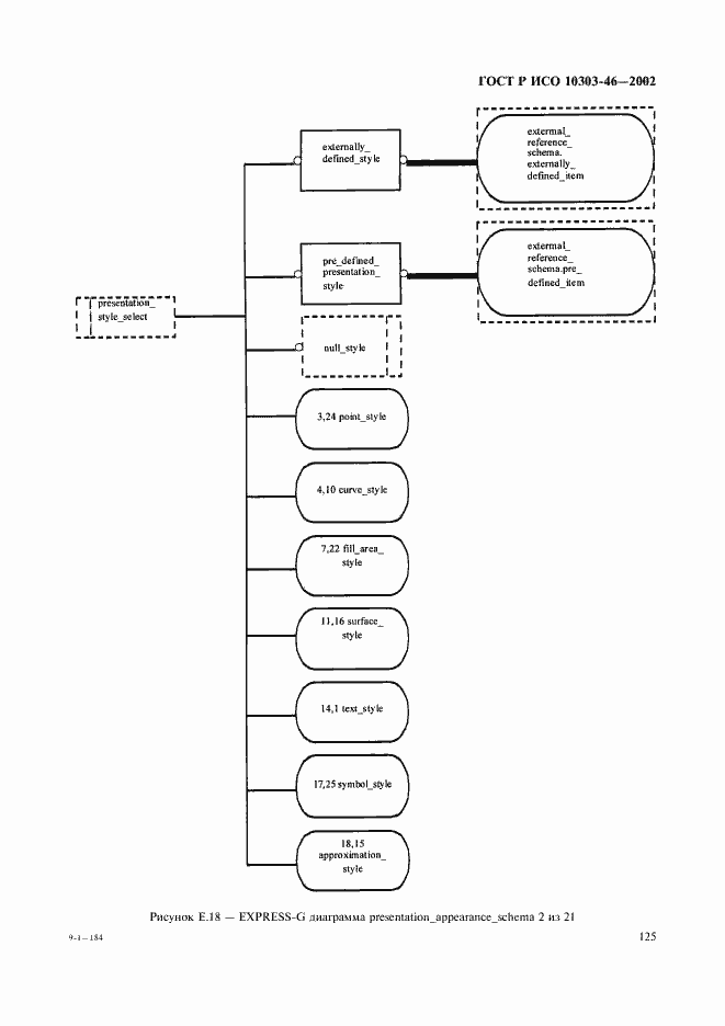
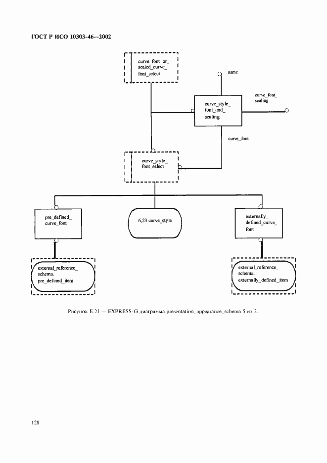
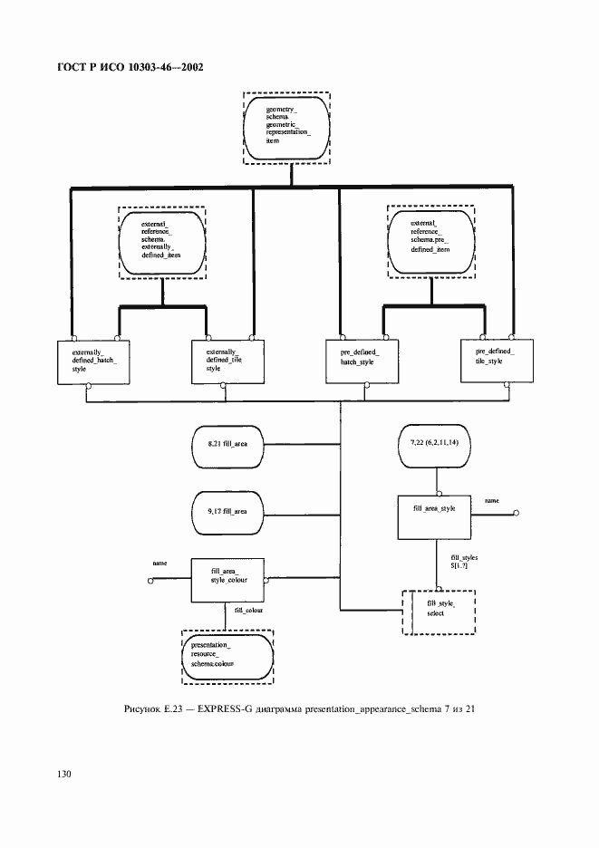
Настоящий стандарт устанавливает интегрированные ресурсы для визуализации информации об изделии, подлежащей отображению на экране дисплея. Стандарт определяет обобщенные ресурсы, необходимые для описания требуемых видов визуальной информации об изделии, подлежащей представлению в качестве изображений. Настоящий стандарт устанавливает: - связи между данными об изделии, определенными в других стандартах серии ГОСТ Р ИСО 10303, данными о представлении; - методы обеспечения графических функциональных возможностей в соответствии с действующими графическими стандартами; - определения атрибутов стилей представления для реальных и символических отображений геометрических и негеометрических элементов изображения информации об изделии; - пределы допустимых отклонений (допусков) для элементов графических представлений; - методы определения видов знаков и символов в шрифтах; - методы введения внешне определенных шрифтов и символов; - контроль изображения посредством уровневого механизма; - правила вложенности областей представлений. Настоящий стандарт не устанавливает: - описание информации об изделии; - правила обмена исключительно графической информацией вне связи с информацией об изделии; - описание содержания библиотек шрифтов и символов
Связи и замены
Заменяющий:
-
Описание стандарта
ГОСТ Р ИСО 10303-46-2002 Системы автоматизации производства и их интеграция. Представление данных об изделии и обмен этими данными. Часть 46. Интегрированные обобщенные ресурсы. Визуальное представление
Страницы стандарта
































































































































































