ГОСТ Р ИСО 10303-59-2012 Системы автоматизации производства их интеграция. Представление данных об изделии и обмен этими данными. Часть 59. Интегрированный обобщенный ресурс. Качество данных о форме изделия
ГОСТ Р ИСО
Скачать ГОСТ в PDF или DOC бесплатно
Основная информация
Обозначение:
ГОСТ Р ИСО 10303-59-2012
Статус:
Действует
Тип:
ГОСТ Р ИСО
Название русское:
Системы автоматизации производства их интеграция. Представление данных об изделии и обмен этими данными. Часть 59. Интегрированный обобщенный ресурс. Качество данных о форме изделия
Название английское:
Industrial automation systems and integration. Product data representation and exchange. Part 59. Integrated generic resource. Quality of product shape data
Даты и сроки
Дата издания:
06-19-14
Дата введения в действие:
08-01-13
Дата завершения срока действия:
-
Применение и описание
Область и условия применения:
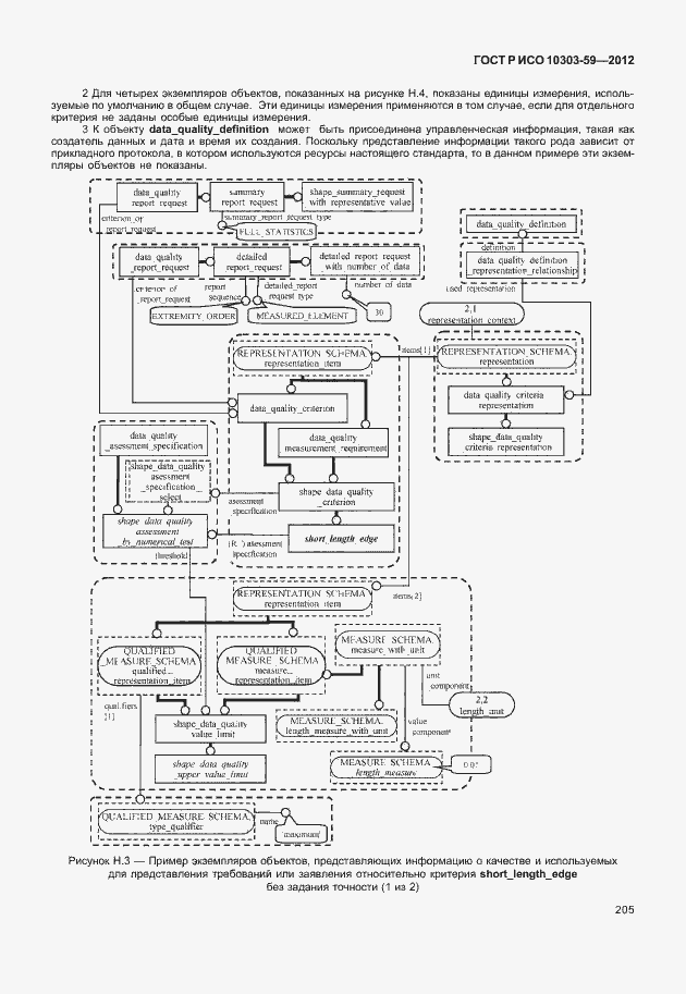
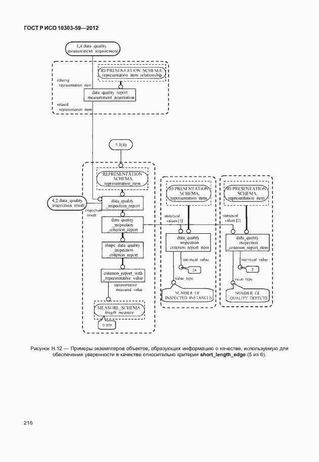
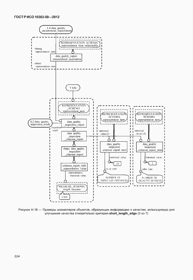
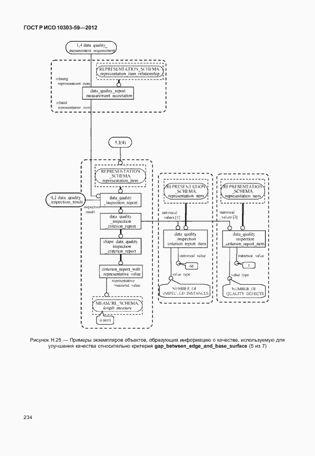
Настоящий стандарт определяет представление качества данных о трехмерной форме изделия. В настоящем стандарте приведены обобщенные спецификации для представления критериев качества, требований к измерению качества, а также спецификации оценки качества и результатов проверки качества для данных об изделии. Спецификации построены таким образом, что они могут быть расширены и использоваться в будущем для качества данных, не относящихся к форме. В настоящем стандарте рассмотрены также подробные спецификации для представления критериев качества данных о форме совместно с соответствующими требованиями к измерениям, спецификация оценки качества данных о форме и подробные результаты проверки качества данных о форме. В область применения настоящего стандарта входят: - представление высокоуровневых элементов данных для управления данными, относящимися к качеству данных; - представление обобщенных критериев качества данных об изделии; - представление обобщенных критериев качества данных об изделии, связанных с соответствующими требованиями к измерению; - представление обобщенных критериев качества данных об изделии, связанных с соответствующей спецификацией оценки; - представление результатов проверки качества предоставленных данных об изделии; - представление критериев качества для данных о трехмерной форме изделия в сочетании с требованиями к измерениям для оценки критериев качества и связь с соответствующими спецификациями оценки: критерии качества могут быть использованы для представления требований, заявлений или гарантий качества данных о форме изделия; используемые модели данных о форме изделия - это модели, определенные в ИСО 10303-42. - представление результатов проверки качества данных о трехмерной форме изделия. В область применения настоящего стандарта не входят: - определение степени соответствия конструкции своему замыслу; - алгоритмы проверки качества; - соотношение качества данных о форме и допусков
Связи и замены
Заменяющий:
-
Описание стандарта
ГОСТ Р ИСО 10303-59-2012 Системы автоматизации производства их интеграция. Представление данных об изделии и обмен этими данными. Часть 59. Интегрированный обобщенный ресурс. Качество данных о форме изделия
Страницы стандарта

























































































































































































































































