ГОСТ Р ИСО 15745-3-2010 Системы промышленной автоматизации и интеграция. Прикладная интеграционная среда открытых систем. Часть 3. Эталонное описание систем управления на основе стандарта МЭК 61158
ГОСТ Р ИСО
Скачать ГОСТ в PDF или DOC бесплатно
Основная информация
Обозначение:
ГОСТ Р ИСО 15745-3-2010
Статус:
Действует
Тип:
ГОСТ Р ИСО
Название русское:
Системы промышленной автоматизации и интеграция. Прикладная интеграционная среда открытых систем. Часть 3. Эталонное описание систем управления на основе стандарта МЭК 61158
Название английское:
Industrial automation system and integration. Open systems application integration framework. Part 3. Reference description for IEC 61158-based control systems
Даты и сроки
Дата издания:
04-02-13
Дата введения в действие:
09-01-11
Дата завершения срока действия:
-
Применение и описание
Область и условия применения:
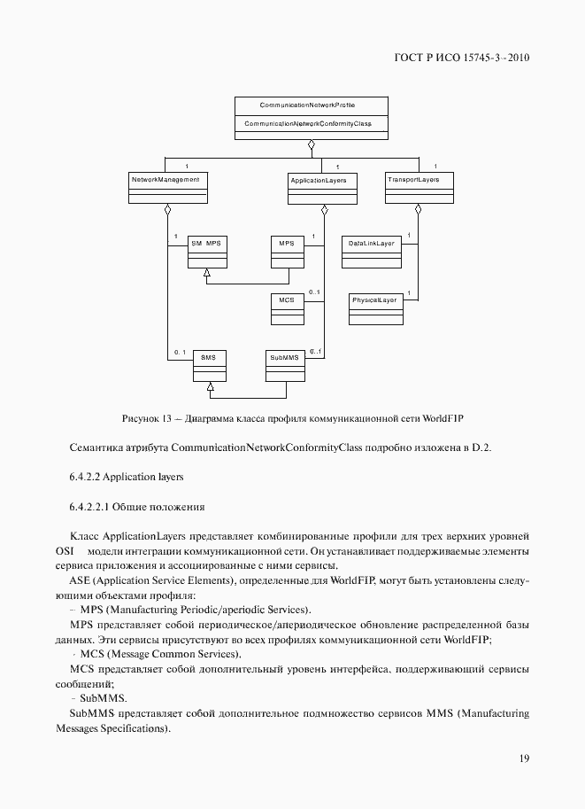
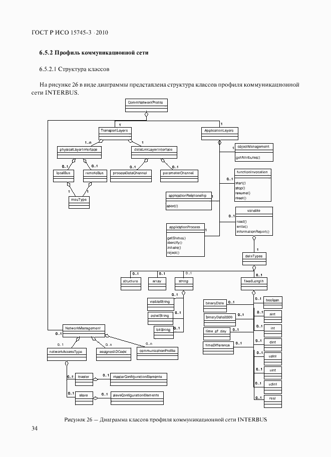
Настоящий стандарт распространяется на специфические технологические элементы и правила описания как профилей коммуникационной сети, так и связанных с коммуникациями аспектов профилей устройств, относящихся к системам управления, на основе МЭК 61158. Настоящий стандарт не распространяется на профили систем управления на основе ИСО/МЭК 8802-3
Связи и замены
Заменяющий:
-
Описание стандарта
ГОСТ Р ИСО 15745-3-2010 Системы промышленной автоматизации и интеграция. Прикладная интеграционная среда открытых систем. Часть 3. Эталонное описание систем управления на основе стандарта МЭК 61158
Страницы стандарта



























































































































































































































































































