ГОСТ Р ИСО 15926-2-2010 Системы промышленной автоматизации и интеграция. Интеграция данных жизненного цикла для перерабатывающих предприятий, включая нефтяные и газовые производственные предприятия. Часть 2. Модель данных
ГОСТ Р ИСО
Скачать ГОСТ в PDF или DOC бесплатно
Основная информация
Обозначение:
ГОСТ Р ИСО 15926-2-2010
Статус:
Действует
Тип:
ГОСТ Р ИСО
Название русское:
Системы промышленной автоматизации и интеграция. Интеграция данных жизненного цикла для перерабатывающих предприятий, включая нефтяные и газовые производственные предприятия. Часть 2. Модель данных
Название английское:
Industrial automation systems and integration. Integration of life-cycle data for process plants including oil and gas production facilities. Part 2. Data model
Даты и сроки
Дата издания:
02-19-13
Дата введения в действие:
09-01-11
Дата завершения срока действия:
-
Применение и описание
Область и условия применения:
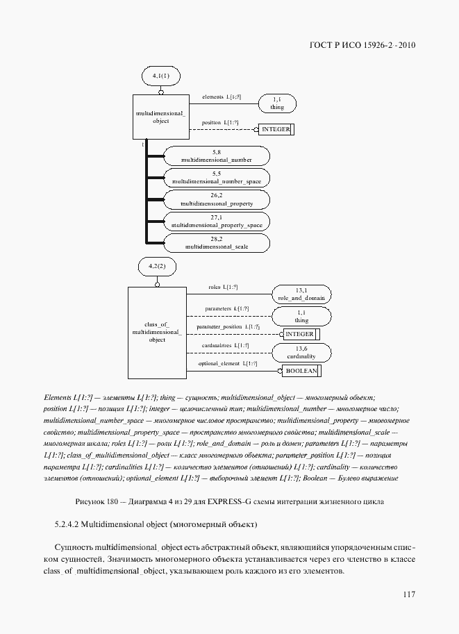
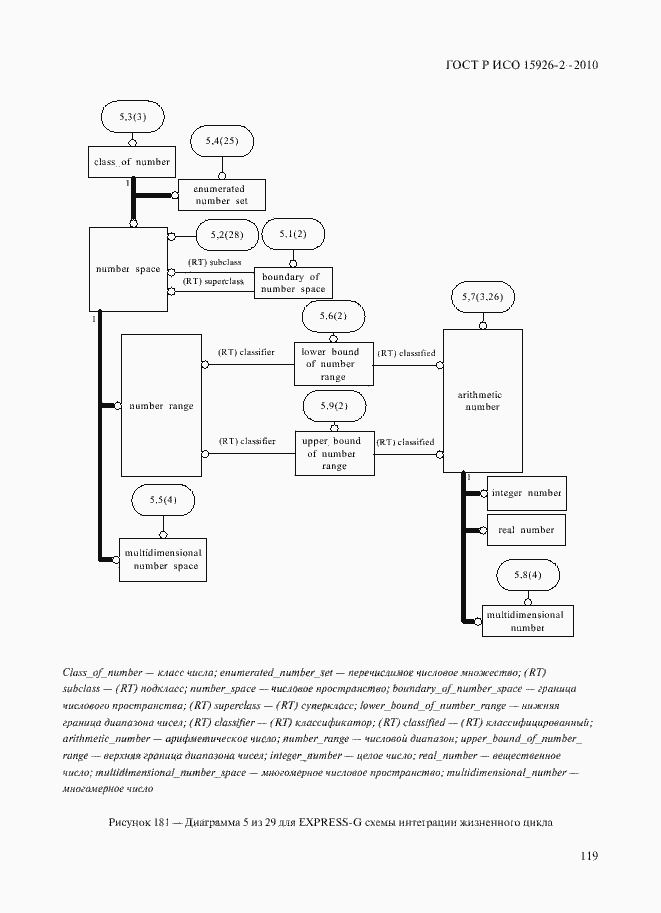
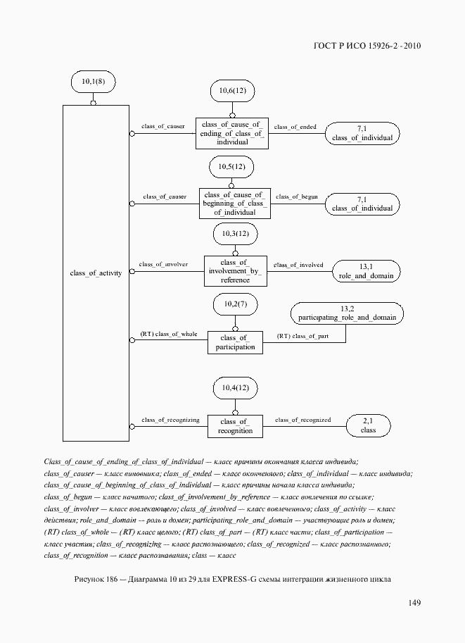
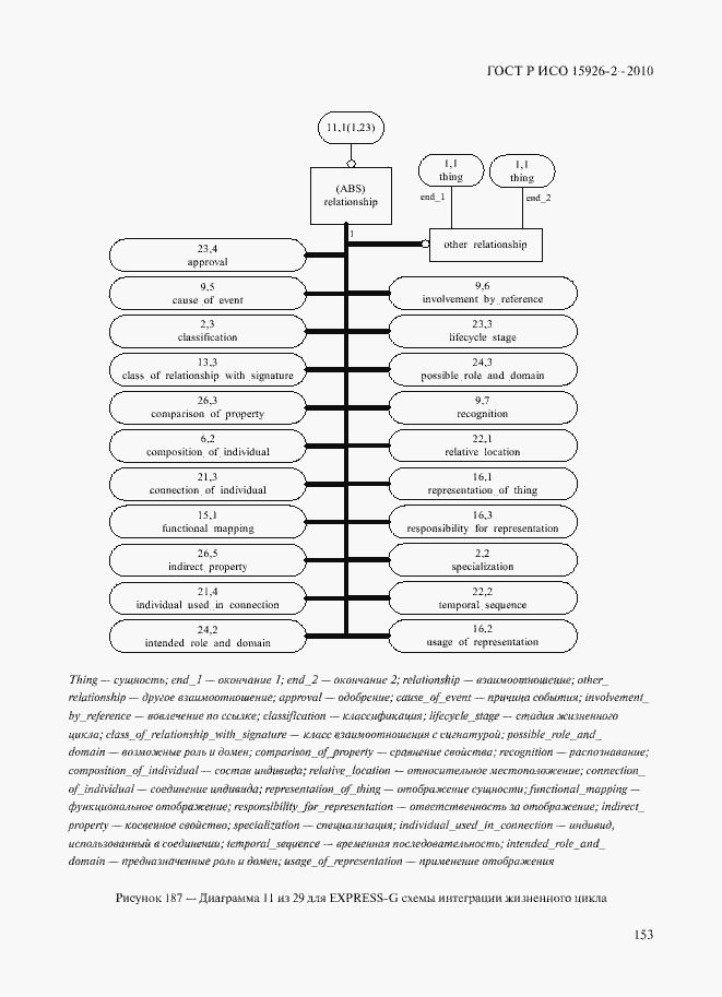
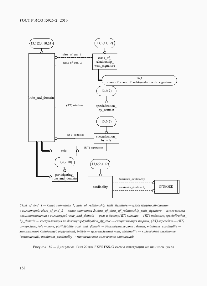
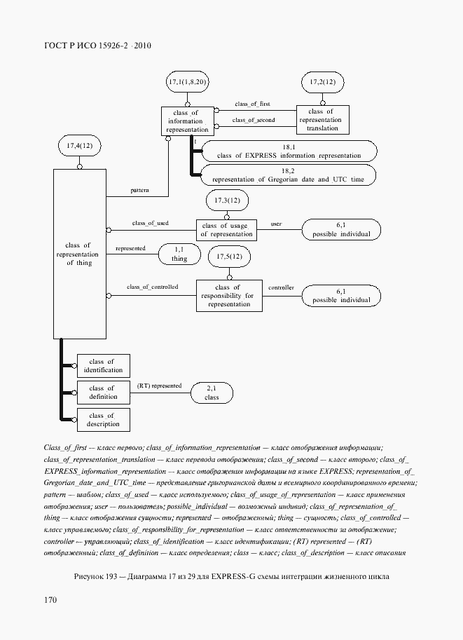
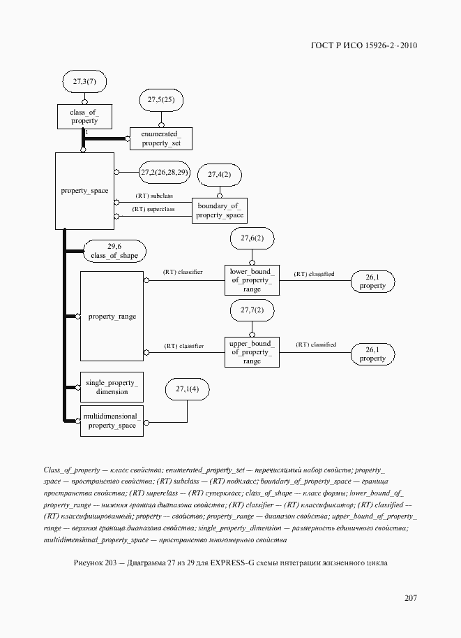
Настоящий стандарт распространяется на концептуальную модель данных для компьютерного представления технической информации о перерабатывающих предприятиях. Настоящий стандарт распространяется на: - спецификацию требований для производства, обработки и транспортировки материалов технологической обработки; - спецификацию функций, необходимых для производства и технологической переработки требуемых материалов; - спецификацию и выбор материалов и оборудования для обеспечения необходимых и технологических функций, включая информацию о материалах и оборудовании, имеющих в свободной продаже. Настоящий стандарт не распространяется на: - проектирование зданий, промышленных помещений и конструирование оборудования
Связи и замены
Заменяющий:
-
Описание стандарта
ГОСТ Р ИСО 15926-2-2010 Системы промышленной автоматизации и интеграция. Интеграция данных жизненного цикла для перерабатывающих предприятий, включая нефтяные и газовые производственные предприятия. Часть 2. Модель данных
Страницы стандарта
































































































































































































































































