ГОСТ Р ИСО 16100-4-2010 Системы промышленной автоматизации и интеграция. Профилирование возможности интероперабельности промышленных программных средств. Часть 4. Методы аттестационных испытаний, критерии и отчеты
ГОСТ Р ИСО
Скачать ГОСТ в PDF или DOC бесплатно
Основная информация
Обозначение:
ГОСТ Р ИСО 16100-4-2010
Статус:
Действует
Тип:
ГОСТ Р ИСО
Название русское:
Системы промышленной автоматизации и интеграция. Профилирование возможности интероперабельности промышленных программных средств. Часть 4. Методы аттестационных испытаний, критерии и отчеты
Название английское:
Industrial automation systems and integration. Manufacturing software capability profiling for interoperability. Part 4. Conformance test methods, criteria and reports Interface
Даты и сроки
Дата издания:
05-29-20
Дата введения в действие:
09-01-11
Дата завершения срока действия:
-
Применение и описание
Область и условия применения:
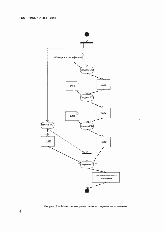
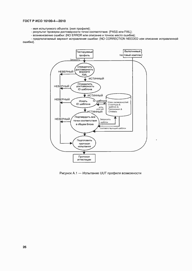
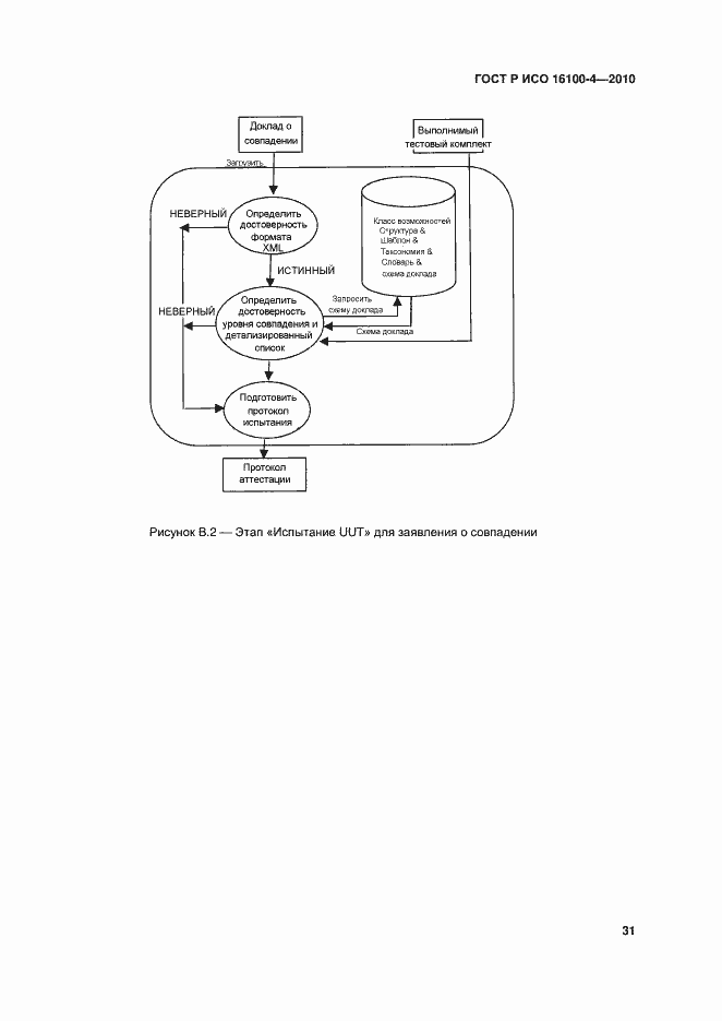
Настоящий стандарт устанавливает метод испытаний, ассоциированные тестовые критерии и формат заявления, предназначенные для проведения оценки и указания степени соответствия испытуемого объекта (UUT) требованиям, установленным в других стандартах комплекса ИСО 16100. Настоящий стандарт распространяется на: - аспекты соответствия, предназначенные для установления соответствия испытуемого объекта требованиям комплекса стандартов ИСО 16100; - описание аттестационных испытаний и заявлений, используемых при декларировании аспектов, соответствующих требованиям реализации; - описание аспектов, включаемых в заявление о соответствии; - набор правил, необходимых для выбора действительных и недействительных комбинаций аспектов при их объединении
Связи и замены
Заменяющий:
-
Изменения и переиздания
Список изменений:
№0 от (рег. ) «Дата введения перенесена»
Описание стандарта
ГОСТ Р ИСО 16100-4-2010 Системы промышленной автоматизации и интеграция. Профилирование возможности интероперабельности промышленных программных средств. Часть 4. Методы аттестационных испытаний, критерии и отчеты
Страницы стандарта







































Приложение №1: Поправка к ГОСТ Р ИСО 16100-4-2010 Обозначение: Поправка к ГОСТ Р ИСО 16100-4-2010 Дата введения в действие: 04.03.2015
