ГОСТ Р ИСО 18435-2-2012 Системы промышленной автоматизации и интеграция. Интеграция приложений для диагностики, оценки возможностей и технического обслуживания. Часть 2. Описания и определения элементов матрицы домена приложения
ГОСТ Р ИСО
Скачать ГОСТ в PDF или DOC бесплатно
Основная информация
Обозначение:
ГОСТ Р ИСО 18435-2-2012
Статус:
Действует
Тип:
ГОСТ Р ИСО
Название русское:
Системы промышленной автоматизации и интеграция. Интеграция приложений для диагностики, оценки возможностей и технического обслуживания. Часть 2. Описания и определения элементов матрицы домена приложения
Название английское:
Industrial automation systems and integration. Diagnostics, capability assessment and maintenance applications integration. Part 2. Descriptions and definitions of application domain matrix elements
Даты и сроки
Дата издания:
10-12-20
Дата введения в действие:
01-01-14
Дата завершения срока действия:
-
Применение и описание
Область и условия применения:
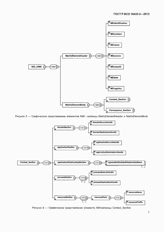
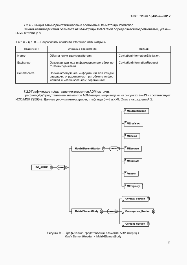
В настоящем стандарте установлены структуры и шаблоны для: - элементов матрицы обмена данными между приложениями, и - элементов матрицы домена взаимодействия приложений
Связи и замены
Заменяющий:
-
Описание стандарта
ГОСТ Р ИСО 18435-2-2012 Системы промышленной автоматизации и интеграция. Интеграция приложений для диагностики, оценки возможностей и технического обслуживания. Часть 2. Описания и определения элементов матрицы домена приложения
Страницы стандарта



































