ГОСТ Р МЭК 61508-2-2012 Функциональная безопасность систем электрических, электронных, программируемых электронных, связанных с безопасностью. Часть 2. Требования к системам
ГОСТ Р МЭК
Скачать ГОСТ в PDF или DOC бесплатно
Основная информация
Обозначение:
ГОСТ Р МЭК 61508-2-2012
Статус:
Действует
Тип:
ГОСТ Р МЭК
Название русское:
Функциональная безопасность систем электрических, электронных, программируемых электронных, связанных с безопасностью. Часть 2. Требования к системам
Название английское:
Functional safety of electrical, electronic, programmable electronic safety-related systems. Part 2. Requirements for systems
Даты и сроки
Дата издания:
07-22-20
Дата введения в действие:
08-01-13
Дата завершения срока действия:
-
Применение и описание
Область и условия применения:
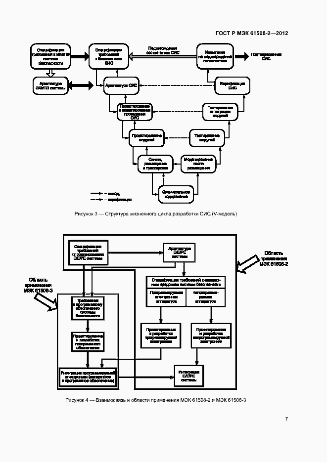
Настоящий стандарт: а) применяют только совместно с МЭК 61508-1, описывающим общий подход для достижения функциональной безопасности; b) применяется (как определено в МЭК 61508-1) к любой системе, связанной с безопасностью, которая содержит хотя бы один электрический, электронный или программируемый электронный компонент; с) применяется ко всем подсистемам и их компонентам внутри Э/Э/ПЭ систем, связанных с безопасностью (включая датчики, исполнительные устройства и интерфейс оператора); d) определяет, как преобразовать спецификацию требований к Э/Э/ПЭ системе безопасности, разработанную в соответствии с МЭК 61508-1 (включающую в себя спецификацию требований к функциям безопасности Э/Э/ПЭ системы и спецификацию требований к полноте безопасности Э/Э/ПЭ системы), в спецификацию требований проектирования Э/Э/ПЭ системы; e) устанавливает требования к действиям, которые должны быть реализованы на стадиях проектирования и изготовления Э/Э/ПЭ систем, связанных с безопасностью (то есть формирует модель жизненного цикла Э/Э/ПЭ системы безопасности), за исключением требований к программному обеспечению. Эти требования включают в себя указания по применению, ранжированных по уровням полноты безопасности, методов и средств, для предотвращения ошибок и отказов и управления ошибками и отказами; f) определяет информацию, необходимую для установки, ввода в эксплуатацию и заключительного подтверждения соответствия Э/Э/ПЭ систем, связанных с безопасностью; g) не определяет стадии эксплуатации и технического обслуживания Э/Э/ПЭ систем, связанных с безопасностью (см. МЭК 61508-1), но содержит требования для подготовки информации и процедур, необходимых пользователям для эксплуатации и технического обслуживания Э/Э/ПЭ систем, связанных с безопасностью; h) определяет требования, предъявляемые к организациям, осуществляющим модификацию Э/Э/ПЭ систем, связанных с безопасностью
Связи и замены
Заменяющий:
-
Взамен:
ГОСТ Р МЭК 61508-2-2007
Описание стандарта
ГОСТ Р МЭК 61508-2-2012 Функциональная безопасность систем электрических, электронных, программируемых электронных, связанных с безопасностью. Часть 2. Требования к системам
Страницы стандарта






















































































Приложение №1: Поправка к ГОСТ Р МЭК 61508-2-2012 Обозначение: Поправка к ГОСТ Р МЭК 61508-2-2012 Дата введения в действие: 15.12.2020
